HOME
ASK A QUESTION
REPAIR GUIDES
BECOME A MEMBER
LOG IN
Login with Facebook
OR
Remember me
NOT A MEMBER?
FORGOT PASSWORD?
CONTACT US
PRIVACY POLICY
TERMS AND CONDITIONS
☰
Home
Plymouth
Grand Voyager
Climate Control
Heater
Switch
AC/heater switch
MAGGIE WILLIAMS
MEMBER
1998 PLYMOUTH GRAND VOYAGER
6 CYL
2WD
150,000 MILES
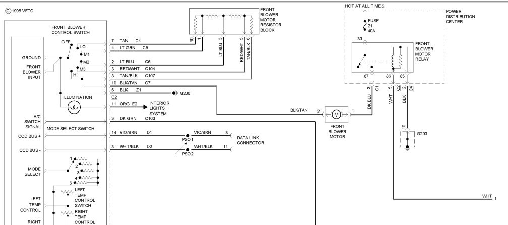
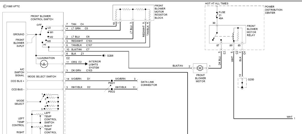
No power to fan switch.
Friday, September 8th, 2017 AT 2:02 PM
1 Reply
JDL
MECHANIC
16,098 POSTS
Your talking about front blower relay? Note the diagram, check the fuses and relay. The blower motor gets voltage from that relay. Ground for the blower motor is controlled by HVAC module.
Image (Click to make bigger)
Was this
answer
helpful?
Yes
No
Saturday, September 9th, 2017 AT 12:30 PM
Please
login
or
register
to post a reply.
Ask a Car Question. It's Free!
How to Use a Test Light
Heater Not Working
Heater Not Working