A/C evaporator temperature sensor

Tiny
MIKEYBIGGZ
  • MEMBER
  • 2020 FORD FUSION
  • 2.5L
  • 4 CYL
  • 2WD
  • AUTOMATIC
  • 30,000 MILES
What color are the wires that I need to bypass the evaporator temperature sensor until I get the actual sensor replaced?
Saturday, September 11th, 2021 AT 2:12 PM

8 Replies

Tiny
SQM
  • MECHANIC
  • 6,383 POSTS
Hello,

This vehicle being a 2020 and 30,000 miles you should have factory warranty coverage for any issues you are facing.
If you were to bypass any component you could run into issues with the warranty.

Let me know little bit more details.
Thank you.

https://www.youtube.com/c/2carpros/featured
Was this
answer
helpful?
Yes
No
-2
Saturday, September 11th, 2021 AT 8:02 PM
Tiny
MIKEYBIGGZ
  • MEMBER
  • 5 POSTS
The warranty will not cover the repair.
Just want wiring diagram for HVAC in cabin to bypass evaporator temperature sensor.
Thanks for your help.
Was this
answer
helpful?
Yes
No
Sunday, September 12th, 2021 AT 8:48 AM
Tiny
MIKEYBIGGZ
  • MEMBER
  • 5 POSTS
They've replaced everything except the evaporator temperature sensor and will not do that because of labor involved on these models.
Was this
answer
helpful?
Yes
No
Sunday, September 12th, 2021 AT 8:50 AM
Tiny
SQM
  • MECHANIC
  • 6,383 POSTS
Got it. Do you have automatic or manual HVAC system on that fusion?
Let me know and I will get you the appropriate wiring.
Was this
answer
helpful?
Yes
No
Sunday, September 12th, 2021 AT 10:08 AM
Tiny
MIKEYBIGGZ
  • MEMBER
  • 5 POSTS
It's the single zone manual HVAC in 2020 Ford Fusion S.

Thank you
Was this
answer
helpful?
Yes
No
Sunday, September 12th, 2021 AT 11:01 AM
Tiny
SQM
  • MECHANIC
  • 6,383 POSTS
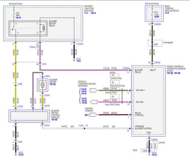
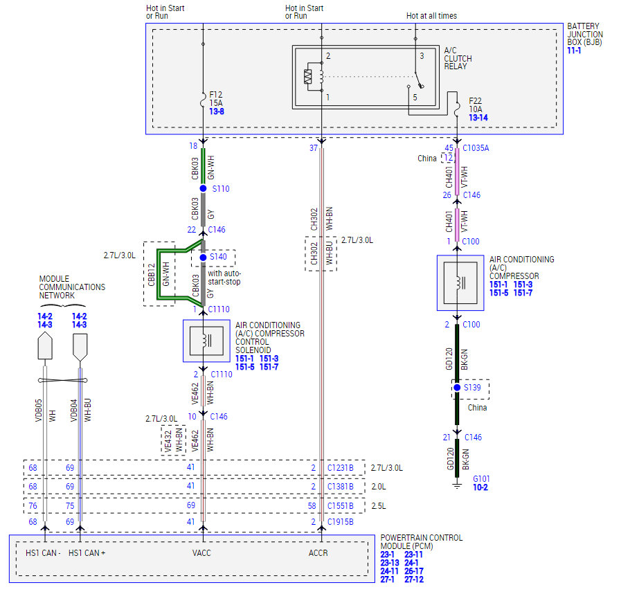
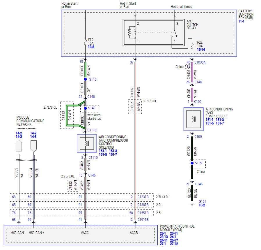
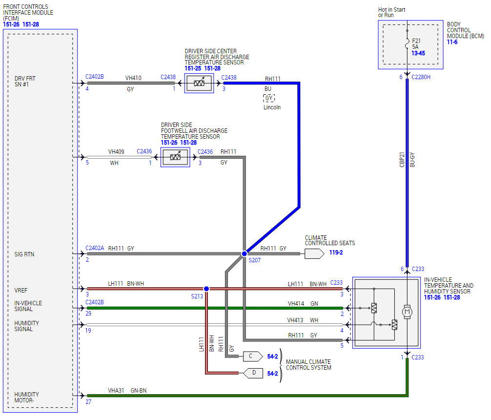
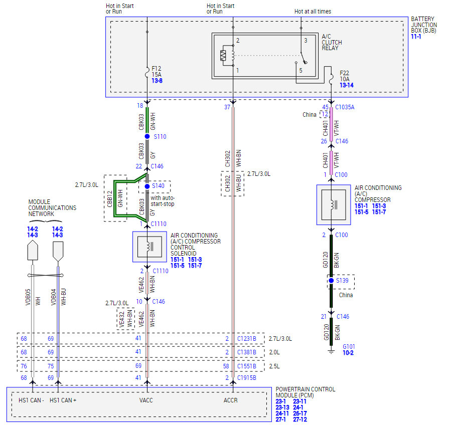
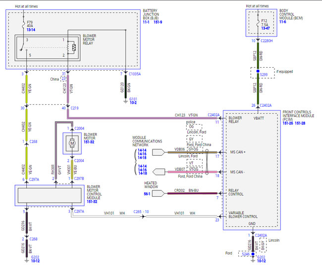
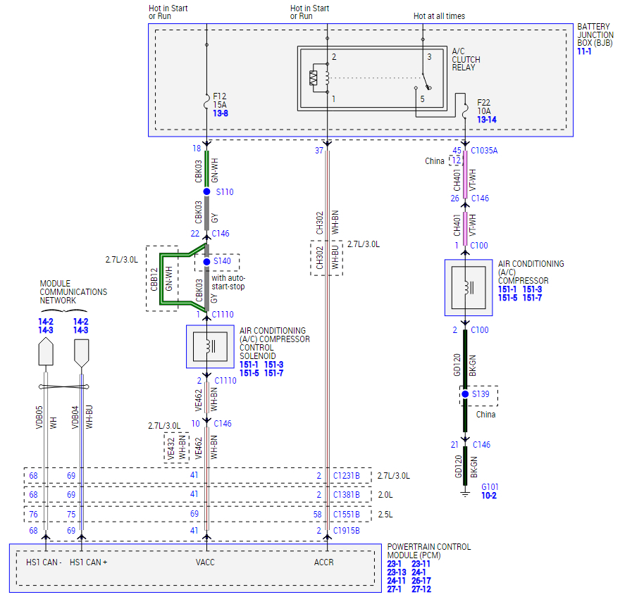
I have attached the complete wiring schematics for the HVAC system.
Look below.
Was this
answer
helpful?
Yes
No
+2
Sunday, September 12th, 2021 AT 11:28 AM
Tiny
MIKEYBIGGZ
  • MEMBER
  • 5 POSTS
Thanks.
Was this
answer
helpful?
Yes
No
-1
Sunday, September 12th, 2021 AT 11:39 AM
Tiny
SQM
  • MECHANIC
  • 6,383 POSTS
You're welcome.
Was this
answer
helpful?
Yes
No
Sunday, September 12th, 2021 AT 11:46 AM

Please login or register to post a reply.