Wednesday, August 22nd, 2018 AT 1:30 AM
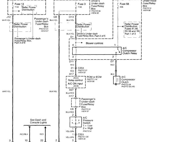
Hello guys, I have been working on my AC since last week. The problem is that my compressor clutch engages immediately I start my car even though I turn it off it stays on all the way. I have changed the climate control unit on my dash and the compressor clutch relay still no success. Now I have finally unplugged my compressor driving without AC. Please I really need need help.




