Monday, September 18th, 2017 AT 8:24 AM
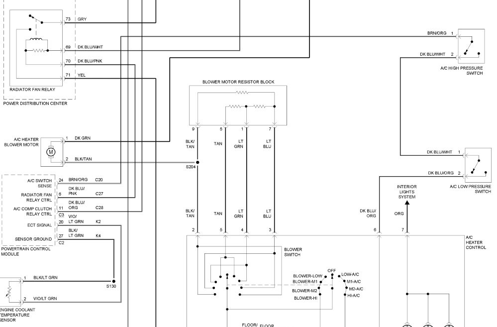
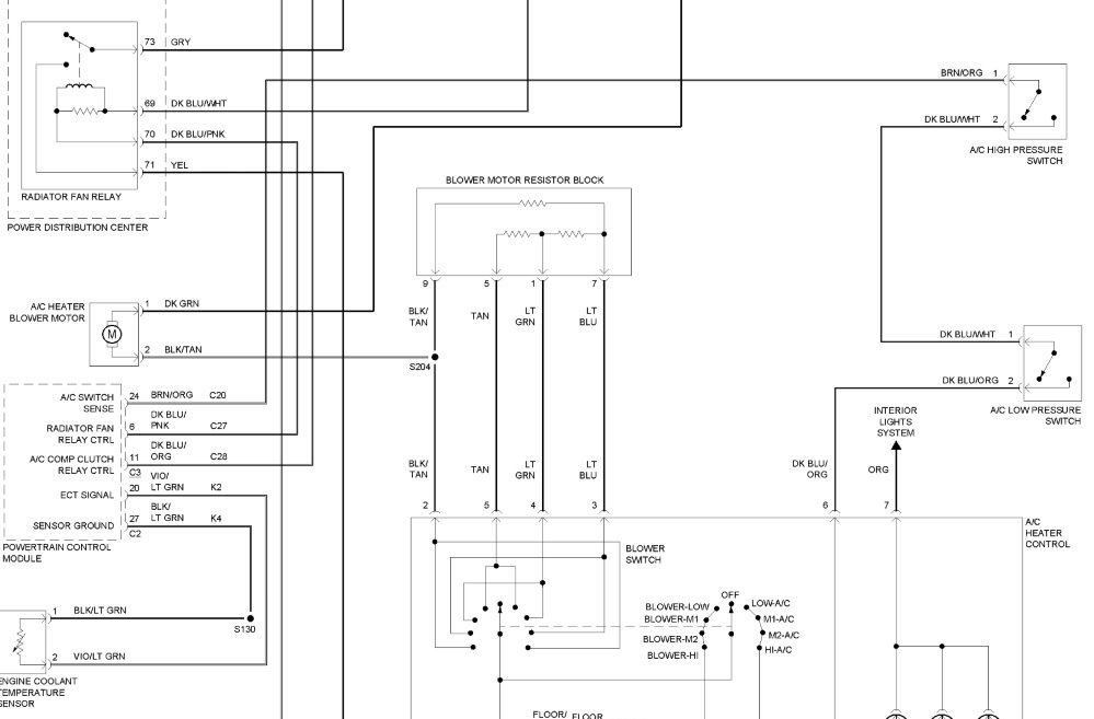
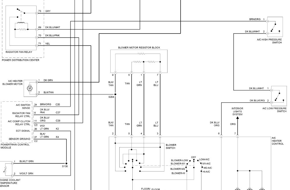
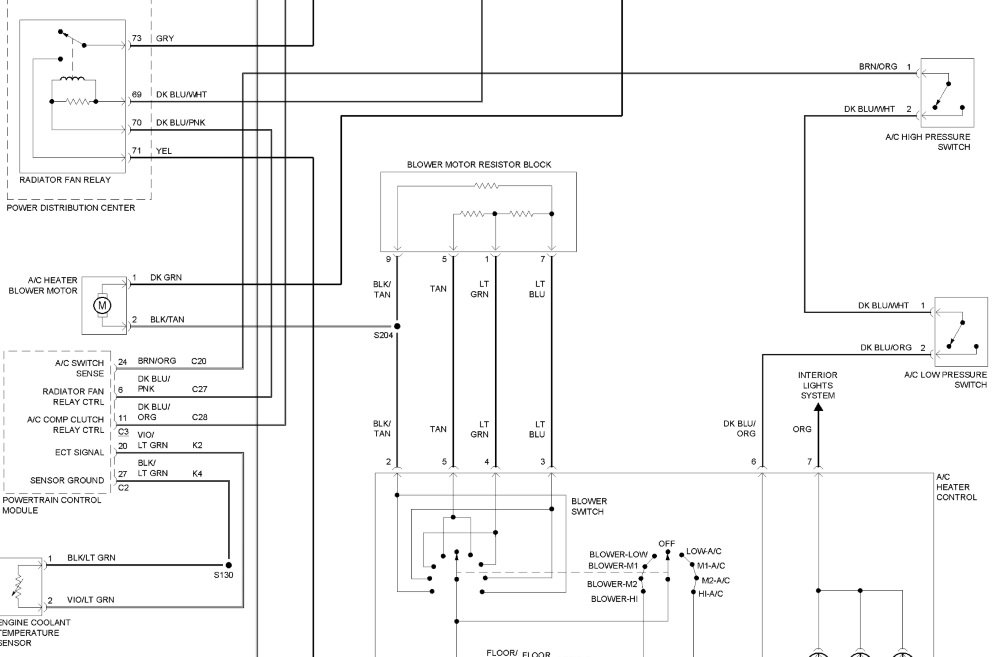
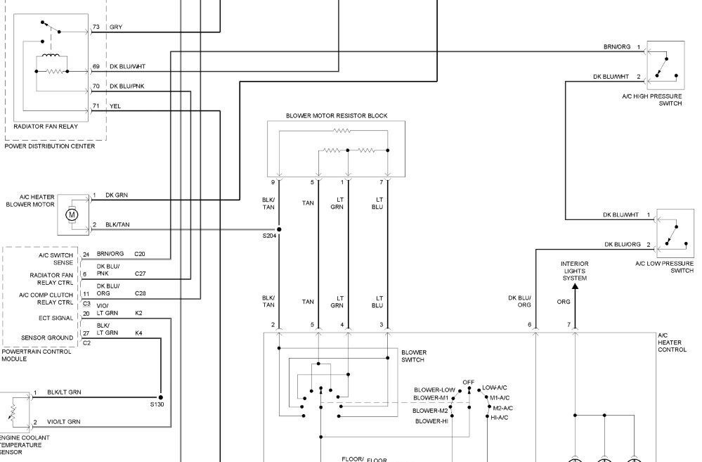
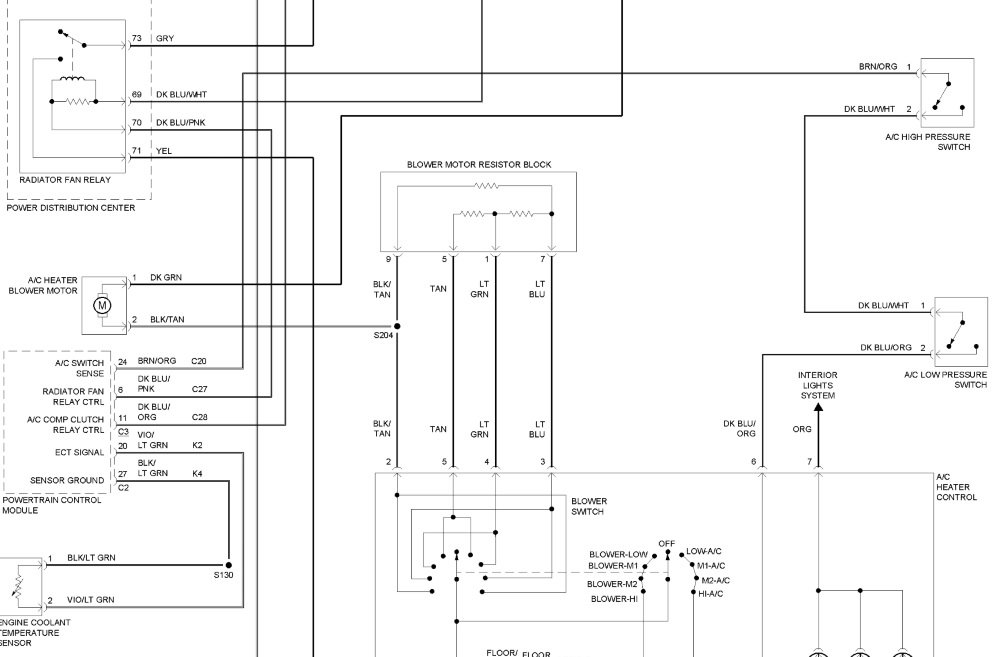
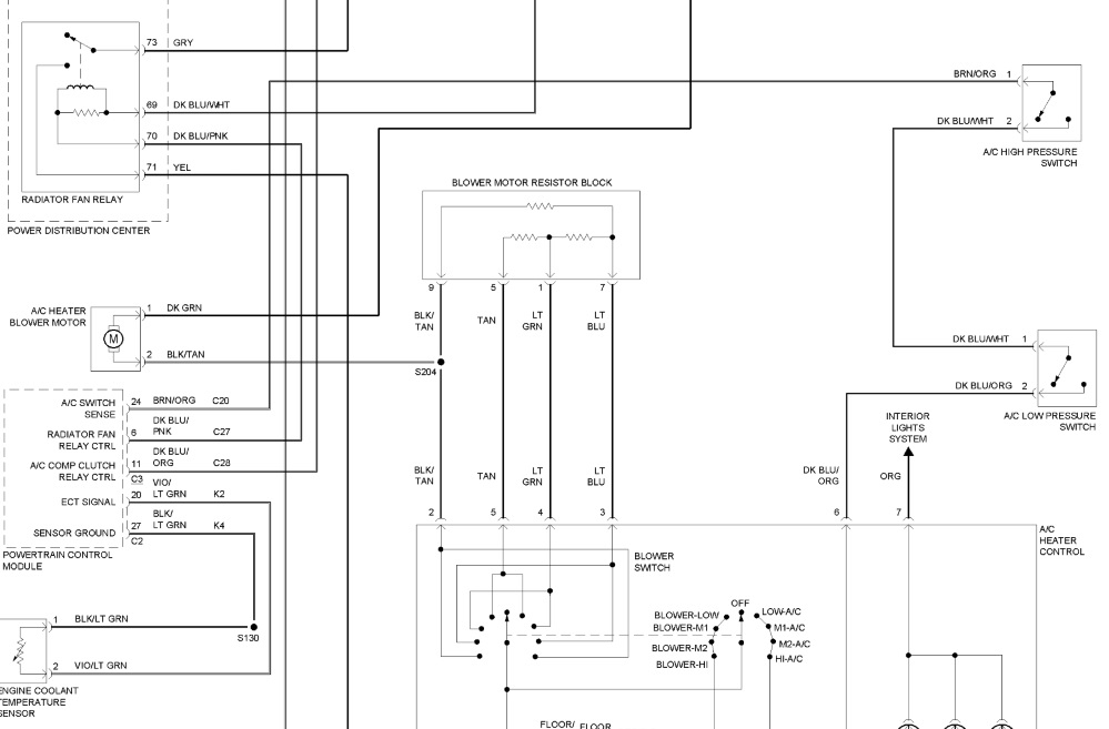
It has Freon, fuses and relay good. Try to jump A/C relay and A/C clutch engage, but when I check the low pressure switch, no power.



