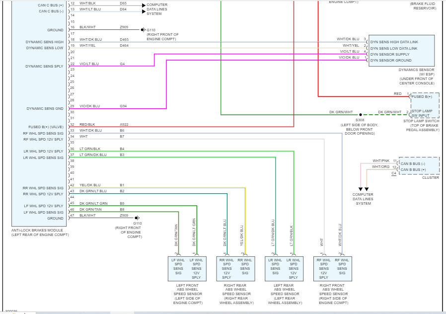
I would like to start diagnosing the problem by checking inputs and outputs on the ABS module but I don’t have a wiring diagram. I could only find ECM diagram.
Let me know how you would tackle such a problem.
Thank you
Friday, October 20th, 2023 AT 5:46 AM




