Thursday, October 25th, 2018 AT 12:35 PM
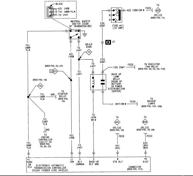
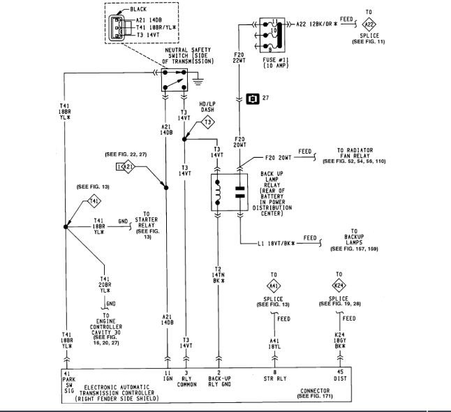
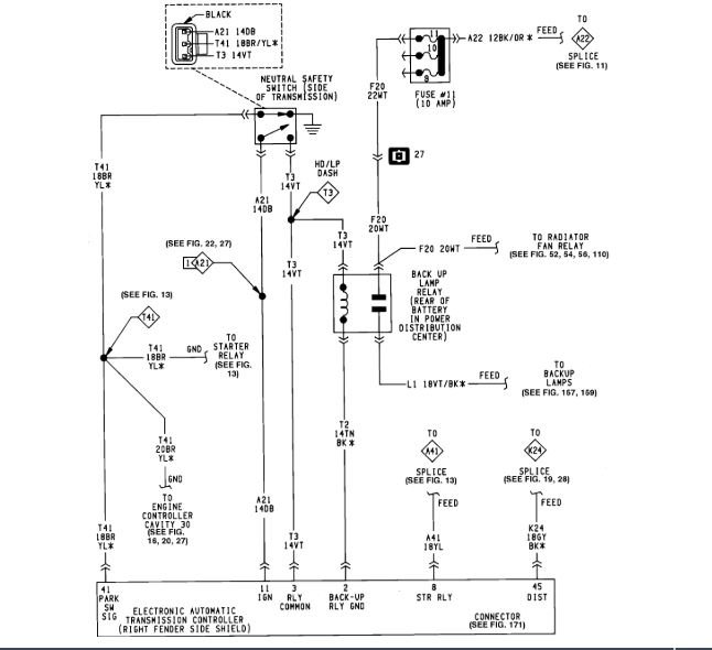
My mom's car has been into the garage for a couple of years, some weeks ago we decided to bring him back to the life but surprisingly it does not work. Our mechanic said there is a problem with transmission and it might be caused by rats which have probably ate the wires. Is it possible to find some wiring diagram? Thank you beforehand. :)





