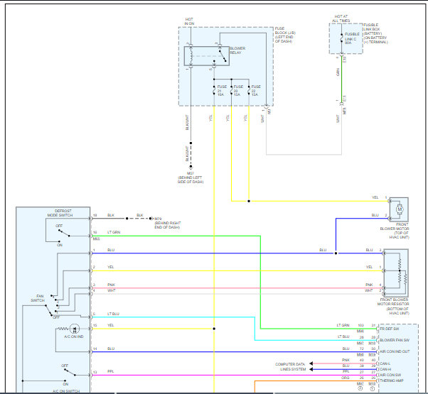
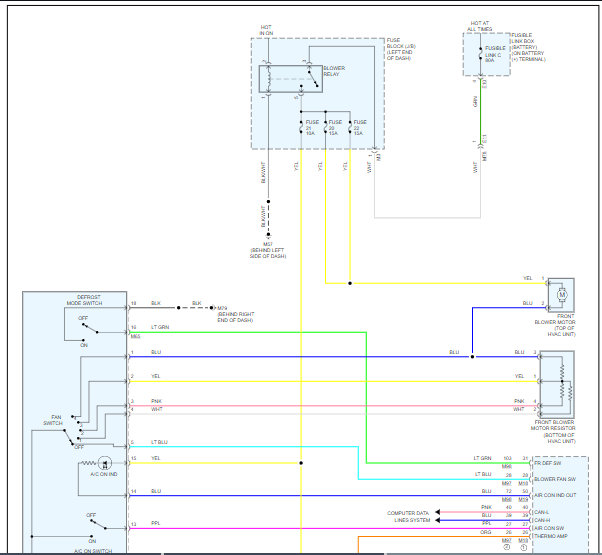
Sunday, August 2nd, 2020 AT 10:00 PM
Compressor is not kicking on. Checked the fuse and it is good. I couldn't find a relay for it. I jumped the low pressure sensor to see if that was the problem but still no voltage. I wired the compressor directly to the battery and it kicks on. Maybe a wire diagram could help me pint point the issue?



