Air conditioner compressor will not engage

1995 CADILLAC DEVILLE
89,000 MILES • 4.9L • V8 • AUTOMATIC
Avatar
MICHELLE L WILSON
  • MEMBER
  • 1 POST
OBD gives code A012, what do I do to fix this and get the compressor clutch to spin?
Jul 26, 2019 at 1:44 PM
Advertisement
Avatar
KENW1
  • CAR REPAIR CONTRIBUTOR
  • 213 POSTS
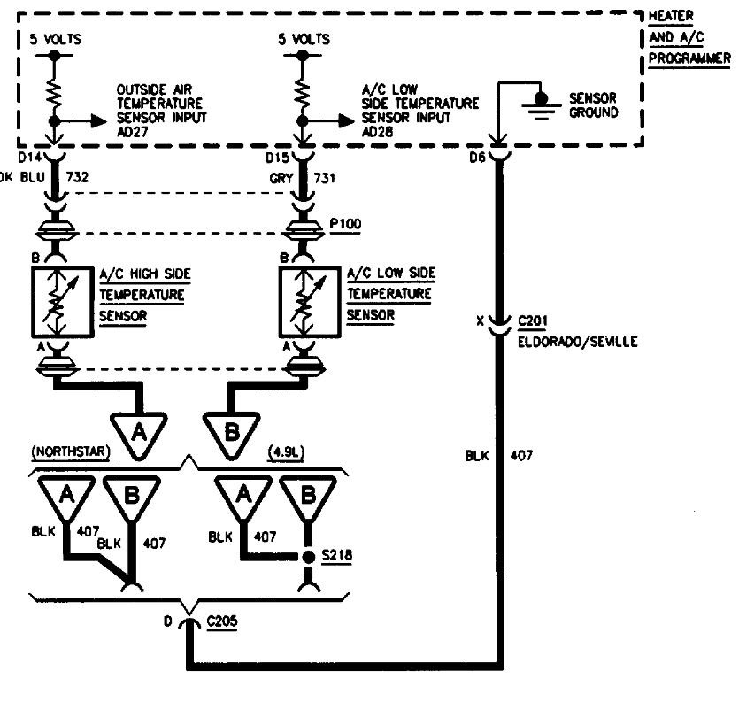
Hello, this indiactes an issue with the low side temperature sensor or it's circuit. I'll post location and testing information below.


CIRCUIT DESCRIPTION

The Low Side Temperature (LST) sensor is a thermistor that controls a signal voltage to the Air Conditioning Programmer (ACP). The ACP applies a voltage on CKT 731 to the sensor. When the sensor is cold its resistance is high and the ACP senses high signal voltage at terminal "D15." As the sensor warms, the resistance becomes less and the signal voltage is pulled low through the sensor ground, CKT 407. Signal voltage varies between 5V (open circuit) and 0V (short circuit).


TEST CONDITION(S)

1. Ignition "ON."

FAILURE CONDITION(S)

Signal voltage less than -38°C (open circuit) or greater than 93°C (short circuit).

ACTION TAKEN

1. ACP will not command A/C compressor clutch engagement.

2. Driver Information Center (DIC) displays message "SERVICE A/C SYSTEM - A/C COMPRESSOR OFF" to warn the operator.

3. ACP uses a substitute temperature value (filtered outside temperature).

4. ACP data parameter AD28 displays the actual sensor reading.

NOTES ON FAULT TREE

Before performing diagnostic, display AD28. If value is not reasonably close to a gauge pressure reading, check for poor terminal contact.

1. Display AD28, normal operating range is from -38°C to 93°C.

2. Low value indicates an open circuit. Jumper determines whether the wiring or sensor is the cause of the open.

3. High value indicates a short circuit. Removing the sensor determines whether the wiring or sensor is the cause of the short.

4. Open is in the wiring. Jumper determines if the open is in the ground wiring or the sensing wire.

5. Determines if the open is in the sense circuit or at the ACP connection/ACP internal.

6. Display AD25, AD26, AD27, and AD28. If all display approximately -40, repair open CKT 407 between ACP and C201 terminal "D." If AD27 and AD28 display approximately -40, repair open CKT 407 between C201 terminal "D" and splice S218. If only AD28 displays approximately -40, repair open CKT 407 between S218 and LST sensor.

NOTES ON INTERMITTENT CONNECTION
If an intermittent DTC is being set, select ACP Snapshot Data for DTC and note value of ACP data parameter. Manipulate the related wiring while observing ACP data parameter. If a failure is induced, the displayed data parameter value will be outside the sensors normal operating range.
Jul 28, 2019 at 10:47 AM
Advertisement
Advertisement
Repair Safety Notice: This information is for general instructional purposes only. Vehicle repair can be dangerous. Verify all information, follow manufacturer service procedures, use proper tools and safety equipment, and consult a qualified repair shop when needed.