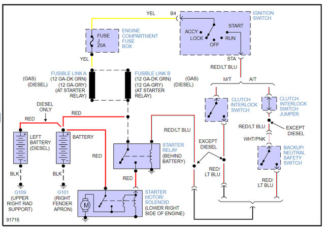
Wednesday, April 13th, 2022 AT 12:05 PM
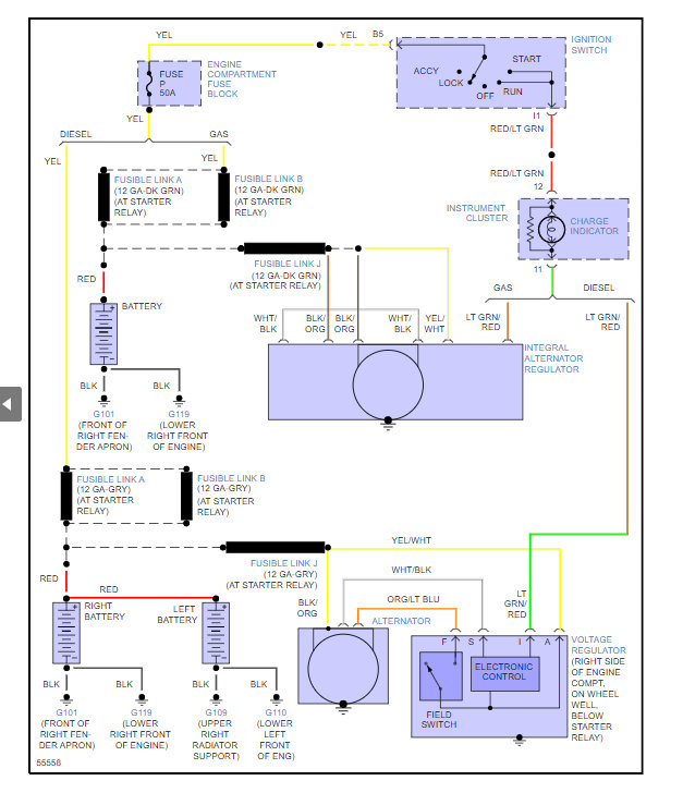
I am trying to put the motor from a 1995 5.0l F150 with a manual transmission into the vehicle listed above, but now I have to spark or power to half of my fuses, or my fuel pump do they interchange or what do I need to do? I'm kind of new to engine swapping.



