Got the new engine in. Need to figure out where the wiring harness hooks back up to the new engine. Wiring diagram?
Oct 7, 2019 at 12:13 PM
Advertisement
Repair Safety Notice:
This information is for general instructional purposes only. Vehicle repair can be dangerous.
Verify all information, follow manufacturer service procedures, use proper tools and safety equipment,
and consult a qualified repair shop when needed.
ASEMASTER6371
AUTOMOTIVE REPAIR CONTRIBUTOR
52,796 POSTS
Good evening,
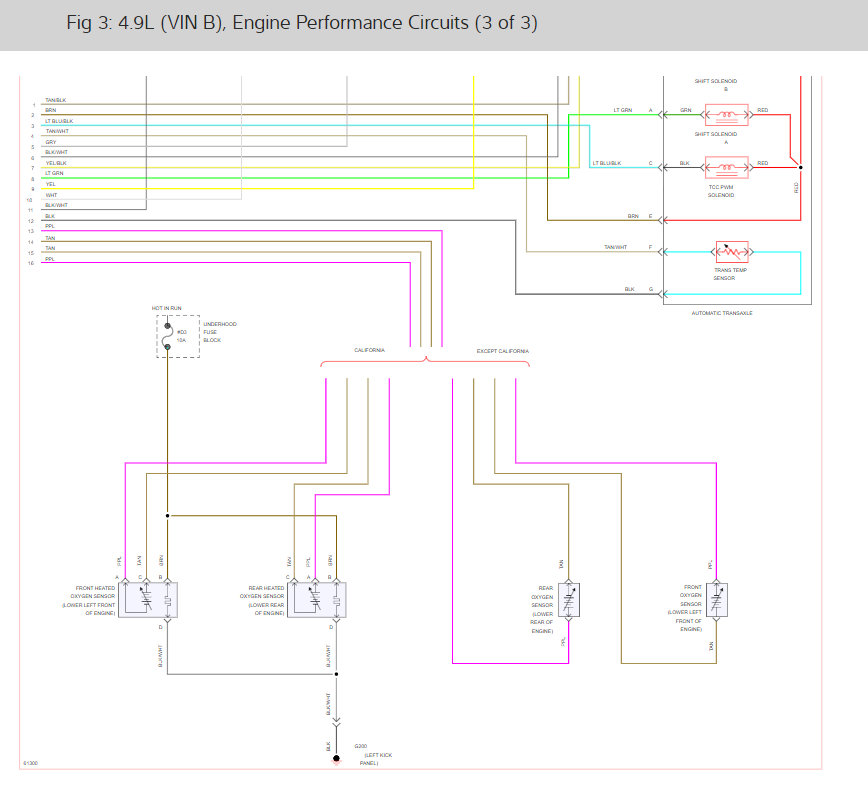
I attached the engine diagram for you and larger images as well
Download it to your computer and enlarge it and then print it out. It gives wire colors and the name of the components.
Roy
Images (Click to enlarge)
Oct 7, 2019 at 3:13 PM
JONES TESS AND JOE
MEMBER
56 POSTS
Cant see the diagram. It's blurry? Can you send me how to hook the starter up on the car listed above? I need a picture not a diagram of where the wires go on the starter.
Oct 8, 2019 at 2:22 PM
Advertisement
ASEMASTER6371
AUTOMOTIVE REPAIR CONTRIBUTOR
52,796 POSTS
Let me know if this helps.
Roy
Image (Click to enlarge)
Oct 8, 2019 at 2:42 PM
JONES TESS AND JOE
MEMBER
56 POSTS
No, i already have that diagram. Do you have an actual picture of it?
Oct 8, 2019 at 3:12 PM
Advertisement
ASEMASTER6371
AUTOMOTIVE REPAIR CONTRIBUTOR
52,796 POSTS
No, sorry I do not.
Can you post a picture for me of the wires?
Roy
Oct 8, 2019 at 3:58 PM
JONES TESS AND JOE
MEMBER
56 POSTS
I got the starter on and wires reassembled on the 1994 Deville. I am finishing up hooking up last of engine parts.. Problem has been i didn't take the engine out i was brought in the second half of it by reinstalling the engine. The person who took it out is not here to ask. I have a red positive wire coming from the battery that goes through and hooks somewhere but i can't find. Any pointers?
Oct 10, 2019 at 5:04 PM
JONES TESS AND JOE
MEMBER
56 POSTS
This is the best picture i have for the starter diagram.
Image (Click to enlarge)
Oct 10, 2019 at 5:12 PM
ASEMASTER6371
AUTOMOTIVE REPAIR CONTRIBUTOR
52,796 POSTS
The positive cable red wire from the battery goes on the solenoid on the big terminal.
In your picture, it shows the cable right at the nut on the right side.
Roy
Oct 10, 2019 at 5:17 PM
JONES TESS AND JOE
MEMBER
56 POSTS
I have the starter hooked up. Is there something else a big red wire could hook to maybe on the back drivers side of the engine?
Oct 10, 2019 at 5:33 PM
JONES TESS AND JOE
MEMBER
56 POSTS
The red.
Oct 10, 2019 at 5:34 PM
JONES TESS AND JOE
MEMBER
56 POSTS
Wire comes out of the cluster from the positive battery connection and goes through the front of the engine compartment to the drivers side and is very long. It has a big eye hook at the end for a bolt to go in and then the nut with the eye-hook goes to? Not the starter. I already have the starter in and complete.
Oct 10, 2019 at 5:39 PM
ASEMASTER6371
AUTOMOTIVE REPAIR CONTRIBUTOR
52,796 POSTS
Can you post a picture of the wire?
Roy
Oct 11, 2019 at 2:27 AM
JONES TESS AND JOE
MEMBER
56 POSTS
This is the red wire from the positive side of the battery. that i need help with.
Images (Click to enlarge)
Oct 11, 2019 at 8:36 AM
ASEMASTER6371
AUTOMOTIVE REPAIR CONTRIBUTOR
52,796 POSTS
Do you have the red wire on the ack of the alternator?
Roy
Oct 11, 2019 at 10:34 AM
JONES TESS AND JOE
MEMBER
56 POSTS
Yes.
Oct 11, 2019 at 10:37 AM
ASEMASTER6371
AUTOMOTIVE REPAIR CONTRIBUTOR
52,796 POSTS
Do you have power in the car? Have you tried the accessories yet?
Roy
Oct 11, 2019 at 10:50 AM
JONES TESS AND JOE
MEMBER
56 POSTS
Yes, i have power in the car and the radio works. The car wont start. Starter makes a clicking noise and doesn't do anything else.
Oct 11, 2019 at 10:53 AM
ASEMASTER6371
AUTOMOTIVE REPAIR CONTRIBUTOR
52,796 POSTS
Is the battery fully charged at 12.6 volts?
Roy
Oct 11, 2019 at 10:57 AM
JONES TESS AND JOE
MEMBER
56 POSTS
Yes. And on the charger as we speak.
Oct 11, 2019 at 10:58 AM
ASEMASTER6371
AUTOMOTIVE REPAIR CONTRIBUTOR
52,796 POSTS
Okay, check all the systems when it is charged and let me know what does not work.
Roy
Oct 11, 2019 at 11:39 AM
JONES TESS AND JOE
MEMBER
56 POSTS
I have power in car. Radio works. Starter is clicking. Why is starter clicking? What can i do to fix it?
Oct 11, 2019 at 11:49 AM
ASEMASTER6371
AUTOMOTIVE REPAIR CONTRIBUTOR
52,796 POSTS
It could be from low voltage. What is the voltage of the battery?
What is the voltage when you try to start?
Roy
Oct 11, 2019 at 11:57 AM
JONES TESS AND JOE
MEMBER
56 POSTS
The inside of the car panel lights are all lighting up. Radio works. The battery is charged. The starter is clicking. The car wont start up.
Oct 11, 2019 at 12:03 PM
ASEMASTER6371
AUTOMOTIVE REPAIR CONTRIBUTOR
52,796 POSTS
I need the voltage readings I requested before.
Roy
Oct 11, 2019 at 12:16 PM
JONES TESS AND JOE
MEMBER
56 POSTS
I don't know.
Oct 11, 2019 at 12:32 PM
ASEMASTER6371
AUTOMOTIVE REPAIR CONTRIBUTOR
52,796 POSTS
You could have a bad battery but need to confirm. Can you get a voltmeter?
Roy
Oct 11, 2019 at 12:36 PM
JONES TESS AND JOE
MEMBER
56 POSTS
The battery started up the old motor. So the battery is good. I do not have a voltimeter. Would it work better if i jumped started the car?
Oct 11, 2019 at 12:40 PM
ASEMASTER6371
AUTOMOTIVE REPAIR CONTRIBUTOR
52,796 POSTS
Do not assume it is good. That was then and this is now.
If the battery is shorted, it will not take a jump. If it is low, it may take a jump.
Roy
Oct 11, 2019 at 12:42 PM
JONES TESS AND JOE
MEMBER
56 POSTS
Okay. Could it be the way i hooked my wires to my starter?
Oct 11, 2019 at 12:51 PM
ASEMASTER6371
AUTOMOTIVE REPAIR CONTRIBUTOR
52,796 POSTS
Yes, make sure you have the battery cable wire to the big stud on the solenoid.
There should be 2 other wires on that stud as well.
Then the small wire to the S terminal.
Roy
Oct 13, 2019 at 4:23 PM
JONES TESS AND JOE
MEMBER
56 POSTS
There are 5 wires. Two wires are bolted to the engine block, the a/c ground and the negative wire. The red positive wire and the yellow battery sensor lead are on the big stud of the starter. The purple wire is on the small right stud of the starter.
Oct 13, 2019 at 4:35 PM
ASEMASTER6371
AUTOMOTIVE REPAIR CONTRIBUTOR
52,796 POSTS
What 2 wires? what color are they?
Roy
Oct 13, 2019 at 4:39 PM
JONES TESS AND JOE
MEMBER
56 POSTS
The negative wire is black and then the a/c ground wire.
Oct 13, 2019 at 5:01 PM
ASEMASTER6371
AUTOMOTIVE REPAIR CONTRIBUTOR
52,796 POSTS
Okay, what about the power wires to the interior?
There should be more wires on the battery stud.
Roy
Oct 13, 2019 at 5:21 PM
JONES TESS AND JOE
MEMBER
56 POSTS
What wires should be on the battery stud?
Oct 13, 2019 at 5:26 PM
ASEMASTER6371
AUTOMOTIVE REPAIR CONTRIBUTOR
52,796 POSTS
I posted at least 2 pictures with the wires for you. Did you look at them?
Battery cable, 2 power wires also go on the stud.
Roy
Oct 13, 2019 at 5:29 PM
JONES TESS AND JOE
MEMBER
56 POSTS
I did look at them.
Images (Click to enlarge)
Oct 13, 2019 at 5:31 PM
ASEMASTER6371
AUTOMOTIVE REPAIR CONTRIBUTOR
52,796 POSTS
That wire, the red one that is loose, where does the other end go?