The disconnect will not engage

Tiny
TBRENT11
  • MEMBER
  • 2006 CHEVROLET TRAILBLAZER
  • 4.0L
  • 6 CYL
  • 4WD
  • AUTOMATIC
  • 236,000 MILES
4WD disconnect and actuator are new.

The transfer case motor is engaging.

The 4 WD lights just flash on the switch. The switch is new also.
Thursday, November 14th, 2019 AT 12:24 PM

10 Replies

Tiny
KASEKENNY
  • MECHANIC
  • 18,907 POSTS
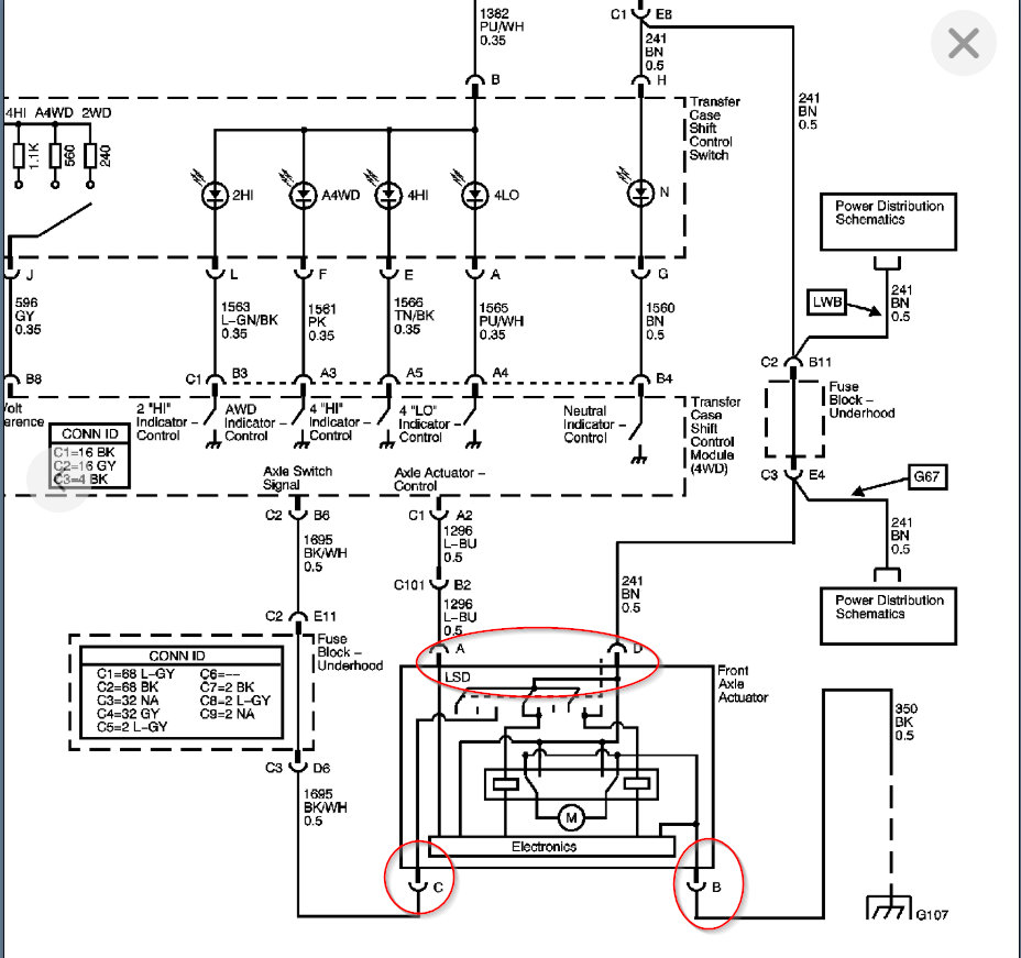
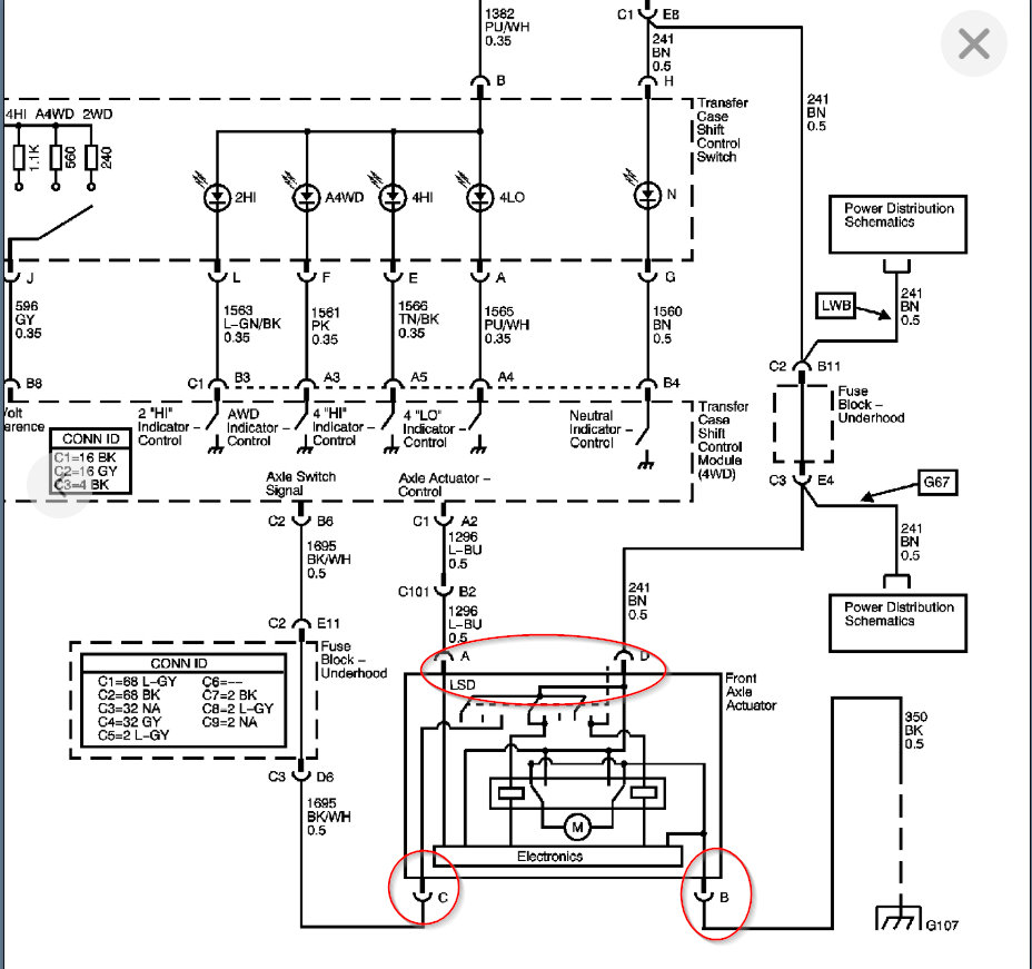
We need to look into wiring but we need to know which transfer case you have. See the attachment for the options. Thanks
Was this
answer
helpful?
Yes
No
+1
Friday, November 15th, 2019 AT 5:22 PM
Tiny
TBRENT11
  • MEMBER
  • 7 POSTS
BP8
Was this
answer
helpful?
Yes
No
Saturday, November 16th, 2019 AT 5:50 AM
Tiny
TBRENT11
  • MEMBER
  • 7 POSTS
NP8
Was this
answer
helpful?
Yes
No
Saturday, November 16th, 2019 AT 5:50 AM
Tiny
KASEKENNY
  • MECHANIC
  • 18,907 POSTS
Okay. If the switch is new and the actuator is new we need to find out if you are getting power to the FAD actuator. Turn the switch to 4HI and the light should be flashing as you said. Then go to the front axle actuator and measure voltage at each of the 4 wires. You have a control wire (A) that should be sending voltage to the actuator, B+ (D), ground (B), and you signal wire (C) which tells the shift module that it has completed the shift.

The flashing light means it is not completely the process so I suspect you either don't have power or ground, your control signal is not getting to the actuator or the return signal is not getting back to the control module.

If you can back probe the connector for these that way you can leave the circuit in tact and see what it is doing. Thanks
Was this
answer
helpful?
Yes
No
-1
Saturday, November 16th, 2019 AT 3:45 PM
Tiny
TBRENT11
  • MEMBER
  • 7 POSTS
Thanks for your advice. All the power was correct at the connector. I put a different actuator on it it works correctly now.

Thank you again.
Was this
answer
helpful?
Yes
No
Saturday, November 23rd, 2019 AT 9:59 AM
Tiny
KASEKENNY
  • MECHANIC
  • 18,907 POSTS
Sounds great. Thanks for the update. Come back in the future if you have more questions. Thanks
Was this
answer
helpful?
Yes
No
Saturday, November 23rd, 2019 AT 7:33 PM
Tiny
TBRENT11
  • MEMBER
  • 7 POSTS
Actually here is the next problem.
I have all 4 ABS sensors new and when slowing at a stop sign the ABS kicks in. If I take out the ABS fuse it won’t kick in then.
Thanks in advance for your advice.
Was this
answer
helpful?
Yes
No
Saturday, November 23rd, 2019 AT 8:10 PM
Tiny
KASEKENNY
  • MECHANIC
  • 18,907 POSTS
Okay. We need to keep one issue per post so let's get a new post started with that issue because others will not find an ABS issue under the 4WD post.

Also, if you can get the wheel speeds when coming to a stop with a scan tool that will help. I suspect you are the right path but we need to see what the ABS sensors are telling the ABS what they are in order to determine which may be the issue. Then inspect the tone wheel for cracking if the speed is erratic on that sensor.

https://www.2carpros.com/questions/new
Was this
answer
helpful?
Yes
No
Sunday, November 24th, 2019 AT 5:07 PM
Tiny
TBRENT11
  • MEMBER
  • 7 POSTS
Okay. I’ll start a new post. Probably next weekend. I just ordered a code reader for ABS.
Thanks
Was this
answer
helpful?
Yes
No
Sunday, November 24th, 2019 AT 5:55 PM
Tiny
KASEKENNY
  • MECHANIC
  • 18,907 POSTS
Sounds great. Thanks for the update. I will look for it and we can pick it up then. Thanks
Was this
answer
helpful?
Yes
No
Sunday, November 24th, 2019 AT 6:24 PM

Please login or register to post a reply.