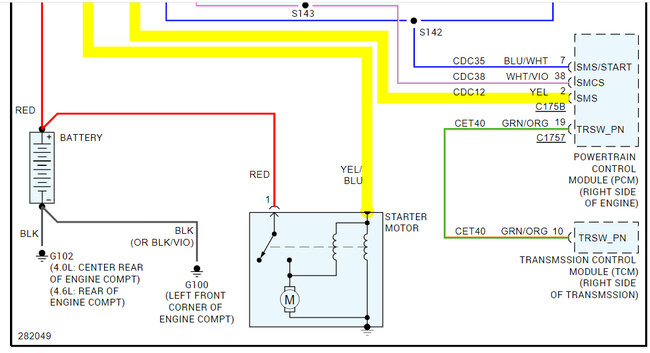
There is no communication with the PCM through obd2. Also, the PCM port for the starter relay doesn’t read anything. I’ve narrowed it down to the PCM ground at the fuse box at the very least. I’m trying to test the wire harness on the PCM end and the different grounds and ports involved. I’m looking for a diagram or pin out for the PCM. It says HCZ1on it which corresponds to the 12A650 model. I saw somebody else sharing diagrams for an older explorer in a thread about the 12A651 I think and I’m wondering if they are the same layout for the various explorer and sports trac styles.
Thank you.
Wednesday, September 25th, 2024 AT 2:51 PM










