Electric cooling fans not operating

Tiny
GERALD53
  • MEMBER
  • 2007 SUZUKI XL7
  • AUTOMATIC
  • 88,000 MILES
I have a problem with both electric cooling fans on my 2007 suzuki xl7,
I repaced relay switches and still neither fan will operate!
I hooked 12volts to each fan and both will run!
so I know the fans to be okay!
I would greatly appreacite any suggestions you may have!
Saturday, May 28th, 2011 AT 3:58 PM

1 Reply

Tiny
KEN L
  • MASTER CERTIFIED MECHANIC
  • 55,512 POSTS
Hello,

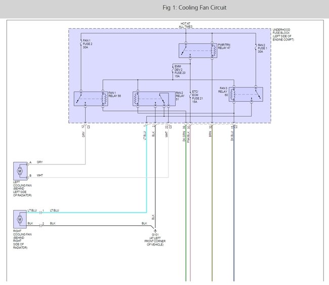
Yes it seems that the system has its own sensor that turns the fans on, here is a wiring diagram that will start the testing and a guide on how to use a test light.

https://www.2carpros.com/articles/how-to-use-a-test-light-circuit-tester

Please let us know how it goes we are here to help

Best, Ken

Was this
answer
helpful?
Yes
No
+4
Friday, September 2nd, 2016 AT 4:42 PM

Please login or register to post a reply.