Monday, February 10th, 2014 AT 11:24 AM
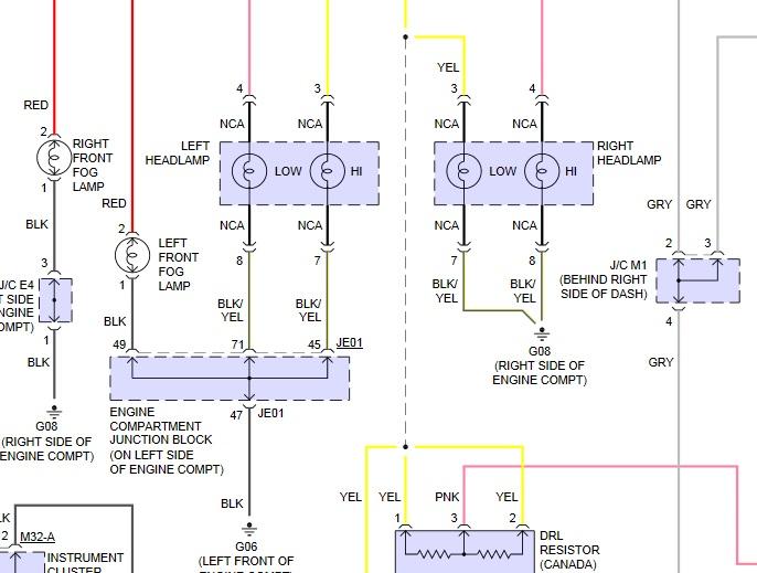
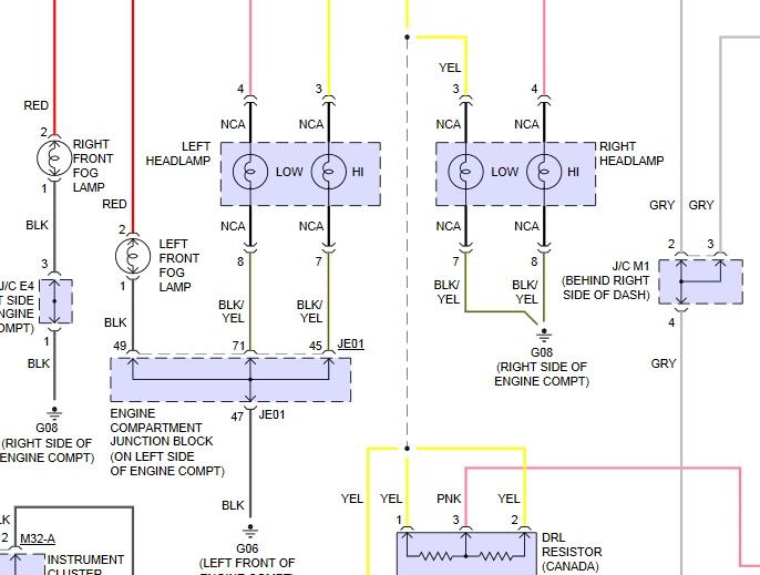
Sometimes when u turn on light switch headlights dont come on or turn lights, but most times they do come on, like the is a short somewhere, any ideas, thanks phil


