Sunday, February 13th, 2011 AT 8:33 PM
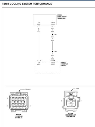
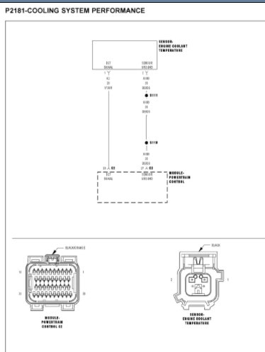
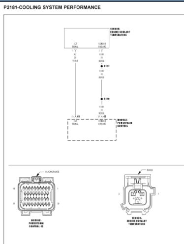
After starting the car and traveling for approximately one mile the engine light and a lightning bolt appears on the dash. The code associated with the condition is P2181.






















