Coil packs aren't getting any fire

Tiny
WAYNERHODES
  • MEMBER
  • 2006 CHEVROLET SILVERADO
Coil packs aren't getting any fire.
Wednesday, March 6th, 2013 AT 1:34 AM

1 Reply

Tiny
KASEKENNY
  • MECHANIC
  • 18,907 POSTS
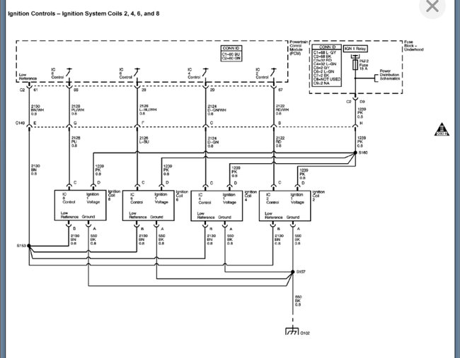
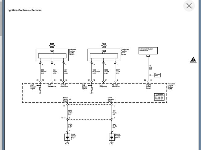
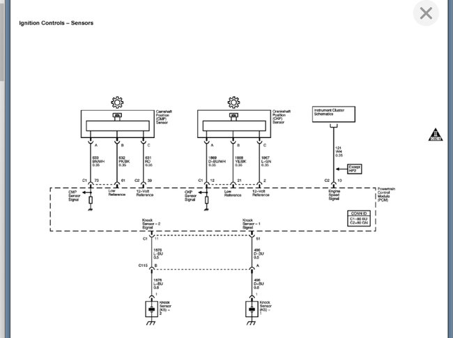
The most likely cause of this is a crank sensor issue.

Basically, the ECM needs to get the signal from the CKP sensor to fire the coils, so we need to find out if the crank is operating.

Here are a couple of guides that will help with his:

https://www.2carpros.com/articles/symptoms-of-a-bad-crankshaft-sensor

https://www.2carpros.com/articles/crankshaft-angle-sensor-replacement

What I would do is replace the crank sensor and then retest. This could be other issues, but this is easy enough to change and they are pretty cheap to just change it.

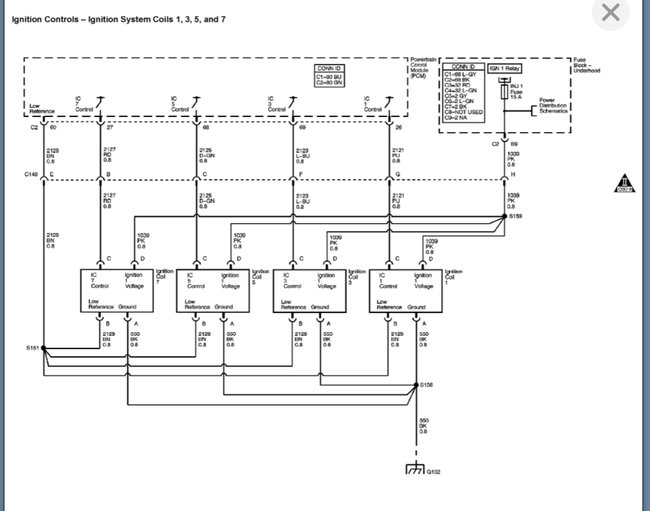
Please see the wiring diagrams below which will help with this.

Please let us know what questions you have on this.

Thanks
Was this
answer
helpful?
Yes
No
+1
Monday, February 21st, 2022 AT 7:58 PM

Please login or register to post a reply.