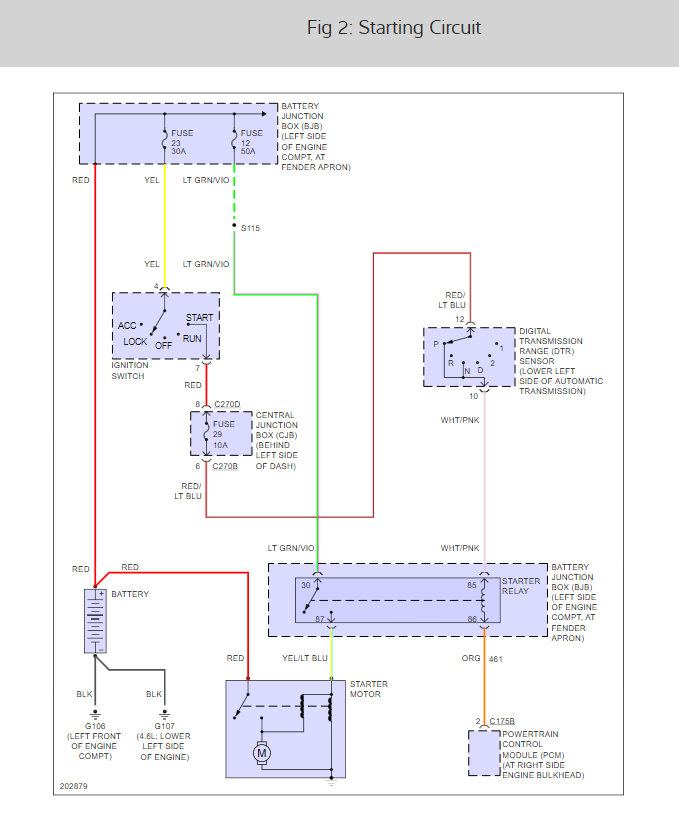
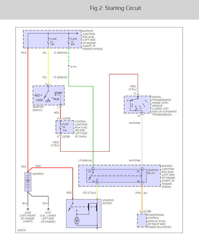
Wednesday, November 20th, 2013 AT 12:31 PM
Turn the key on, no clicking, no nothing. Jumped the starter off solenoid, it cranks good, but still would not start. We also replaced the battery and the battery terminals, but still nothing. What could it be, please help. Thank you




