2005 Dodge Durango taillight issue

Tiny
SPENCERBRYAN71
  • MEMBER
  • 2005 DODGE DURANGO
  • 100,000 MILES
I tried wiring in trailer lights by myself, I must have shorted out the circuit board inside because now I have nothing on that side, the driver side, which is the side I was wiring from, all the wires come down that side on inside of suv. Things have changed a lot, used to be able to just jumper the wires and u were good to go. Pass. Side is fine. Should have bought wiring harness, tightwad. Can I just buy the circuitboard?
Tuesday, July 16th, 2013 AT 6:48 PM

1 Reply

Tiny
CJ MEDEVAC
  • MECHANIC
  • 11,005 POSTS
I SORTA DON'T KNOW WHAT KINDA CONNECTOR YOU WERE INSTALLING

THIS ONE IS THE FLAT 4 PRONG TYPE.......I THINK THERE IS THE SAME SORTA SET-UP FOR THE ROUND ONES

YOU SIMPLY TAKE THE CONNECTOR APART UNDER THE VEHICLE AND THIS HARNESS "TEEs IN" BETWEEN THEM

http://shop.advanceautoparts.com/webapp/wcs/stores/servlet/product_towing-plug-in-electrical-t-connector-reese_22080180-p?searchTerm=trailer+wiring+kit

NO SPLICING....NO HASSLE......IF YOU BUY THE RIGHT ONE

AS FAR AS THE CIRCUIT BOARD......I LOOKED AT SEVERAL ON-LINE PARTS STORES....I AIN'T SEE-UN ONE!

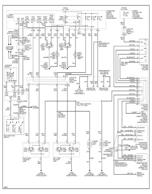
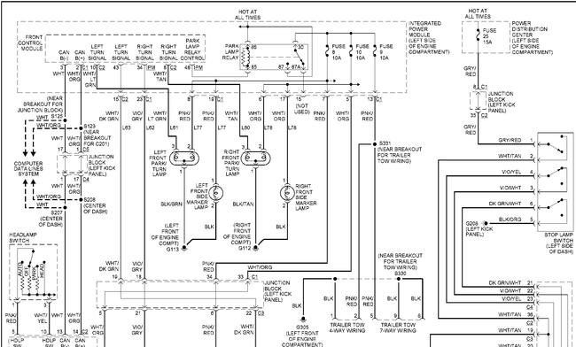
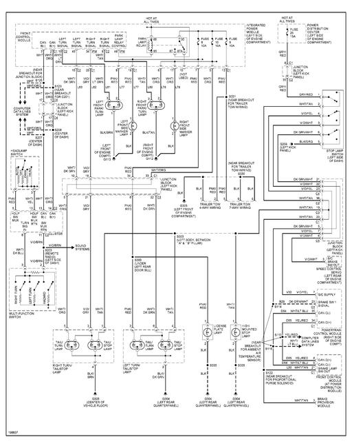
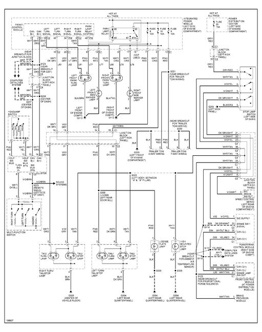
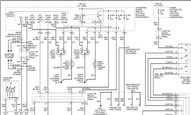
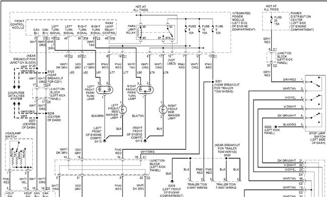
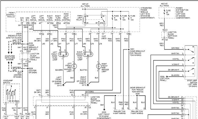
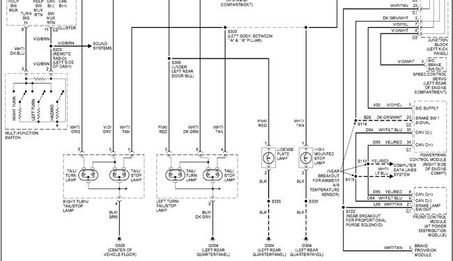
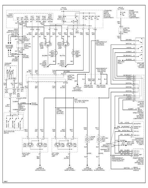
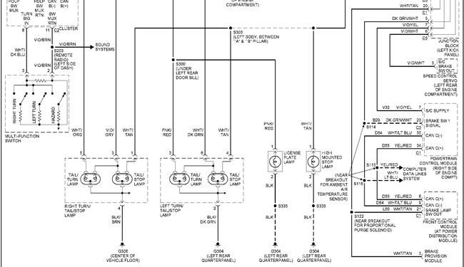
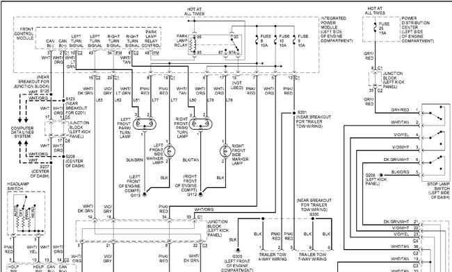
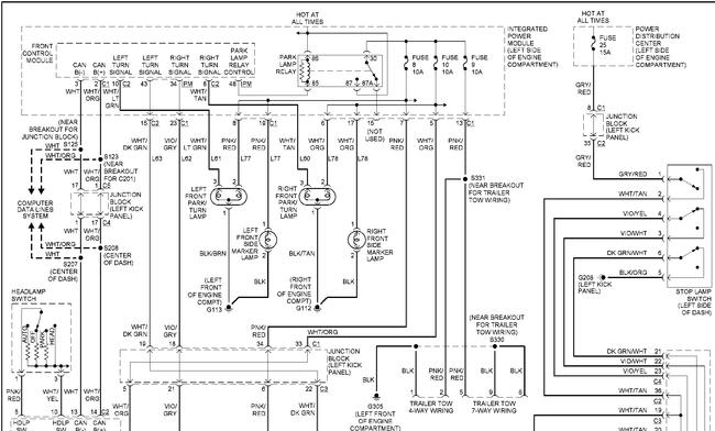
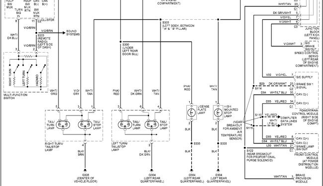
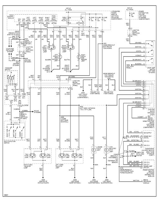
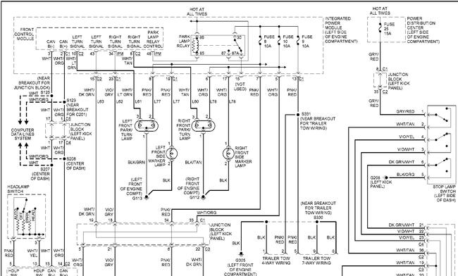
I DID FIND YOU A DIAGRAM FOR EXTERIOR LAMPS IN "MITCHELL I"

FULL DIAGRAM......THEN I'M "CROPPING/ CHOPPING" IT IN HALF........MAYBE YOU WILL BE ABLE TO SEE IT BETTER

YOU SHOULD BE ABLE TO SEE THE FUSES IN THIS SYSTEM, AND ANYTHING ELSE YOU COULDA .......WELL....."MUFFED"!...................THESE MITCHELL DIAGRAMS USUALLY LIST THE LOCATIONS OF THE COMPONENTS

....................IS THE STORE IN MY LINK A LOCAL STORE FOR YOU?....IF SO, LEMME KNOW BEFORE YOU BUY ANYTHING ELSE!

YOUR TURN

THE MEDIC
Was this
answer
helpful?
Yes
No
-1
Tuesday, July 16th, 2013 AT 8:31 PM

Please login or register to post a reply.