Thursday, May 17th, 2012 AT 11:15 PM
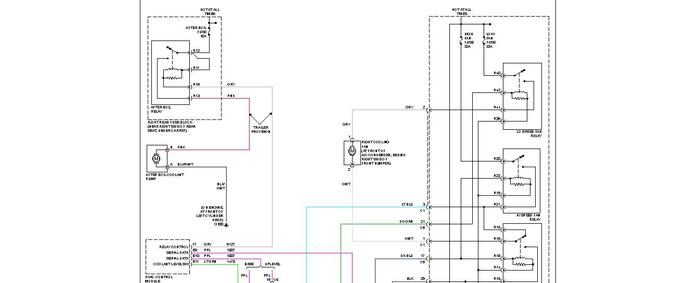
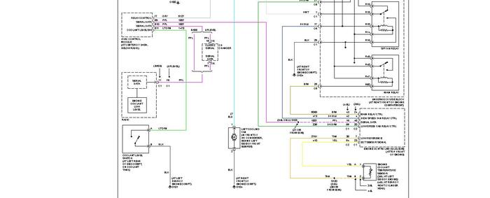
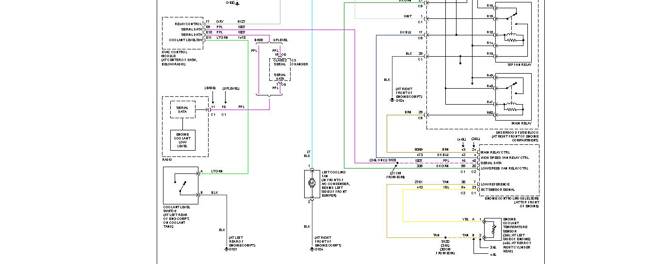
'05 Cadillac SRX V-6 3.6. Towing Package Engine Driven Fan. Want to Swap over to the Dual Hi-Low Electric Fans. Have the Electric Fan Unit. How does it wire up so that both the fans work properly. This is a retro Fit as Some SRX's came with the H/D Tow Package (The engine driven Fan). The Fan Assembly is not serviceable. The Replacement unit is $600.00USD. I procured the OEM Electrical Fan complete assembly for $135.00USD. We do not "Tow" anything. The Electric Fans were an option on the SRX, so I would believe that the Electrical Wiring would still be "there" & at least available even though it wasn't used just as the Fuse-block has the relays & the wiring already "there" for the Hi/Low Relays. Thank you for your assistance.






