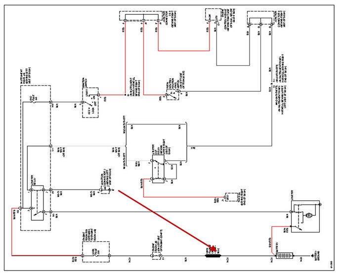
Friday, January 27th, 2012 AT 11:11 PM
I attempted to clean the intake with some seafoam. While the engine was warm I removed a vacuum line to the throttle body and sucked 1/3 pint into the intake. As per instructed I turned engine off and waited 5 minutes. When I went to start it, no crank. CEL was not lit upon key to "ON" position, only seatbelt and oil light on.



