Saturday, August 20th, 2011 AT 5:07 PM
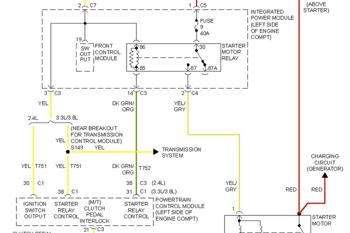
2003 Chrysler town and country started ran for a few then died and now I turn key does nothing checked all fuses battery starter all good when u turn key all you hear is click I'n relay I'n fuse box


