A/C not blowing cold air, compressor is not turning on

Tiny
KAITLYNDVOORHEES
  • MEMBER
  • 2003 ACURA MDX
  • V6
  • 4WD
  • AUTOMATIC
  • 200,000 MILES
My A/C won't cool. The compressor isn't kicking on. The compressor is still good and full on Freon. I have checked all the relays and they are all good. I can't figure out what's wrong. The blower works great. The A/C just won't cool.
Sunday, August 3rd, 2014 AT 9:14 AM

4 Replies

Tiny
RASMATAZ
  • MECHANIC
  • 75,992 POSTS
Could be the pressure switch-Try to power the compressor direct and see what happens
Was this
answer
helpful?
Yes
No
Sunday, August 3rd, 2014 AT 1:43 PM
Tiny
KAITLYNDVOORHEES
  • MEMBER
  • 3 POSTS
How do I power the compressor directly?
Was this
answer
helpful?
Yes
No
+2
Sunday, August 3rd, 2014 AT 5:31 PM
Tiny
KAITLYNDVOORHEES
  • MEMBER
  • 3 POSTS
My husband hooked the compressor straight to the battery and nothing came on.
Was this
answer
helpful?
Yes
No
Sunday, August 3rd, 2014 AT 5:45 PM
Tiny
KASEKENNY
  • MECHANIC
  • 18,907 POSTS
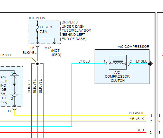
We need to confirm that the compressor will not come on. We do this by taking a jumper wire and connect it the battery and then connecting the other end to the power wire of the compressor. I attached the wiring diagram for you to see what this is. There is only one wire going to this clutch so it should be straight forward.

You could also check for voltage at the clutch to see if it has it and if so this would be the same result.

If the clutch does not come on then we need to replace the compressor as this is the cause.

Let me know what you find and we will determine next steps but I suspect the compressor is the issue.

https://www.2carpros.com/articles/car-air-conditioner-not-working-or-is-weak
Was this
answer
helpful?
Yes
No
Friday, April 17th, 2020 AT 5:33 PM

Please login or register to post a reply.