Thursday, August 8th, 2013 AT 8:43 AM
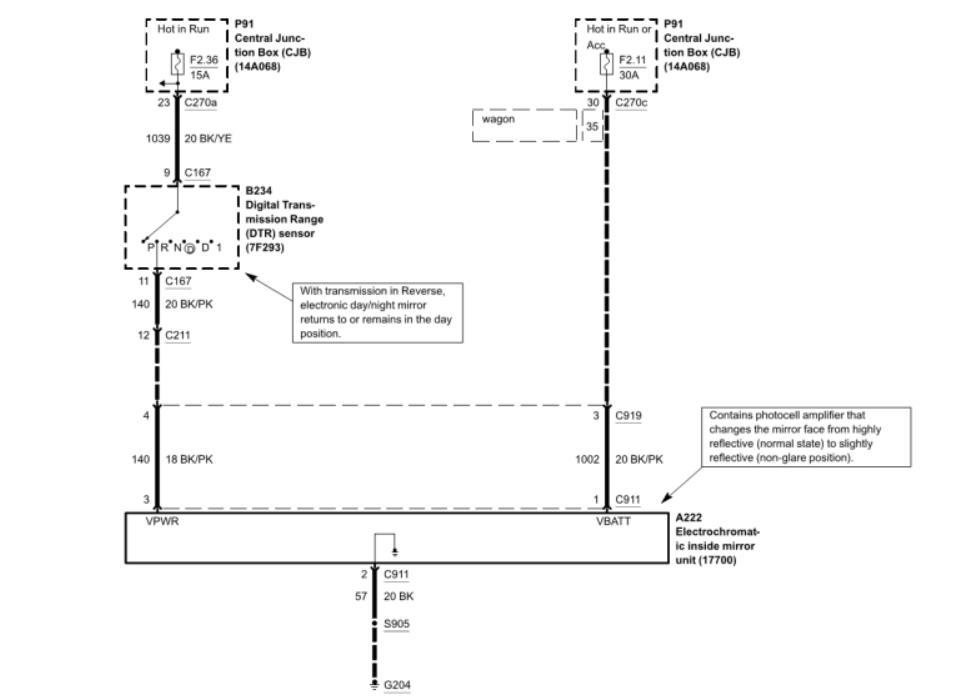
My mother-in law has a short in wiring from headliner to interior rearview mirror. Never a problem before, but yesterday it started smoking and burned edge of headliner. Owners manual does not list fuse that controls power, and I can feel the wires are still hot to touch. LED is still on for mirror control, but compass is out. Which fuse controls this, and what else is on this circuit? 2002 Mercury Sable GS. Thank You.

