I am having a prolem with the Master control on.

Tiny
ANONYMOUS
  • MEMBER
  • 2002 JEEP GRAND CHEROKEE
  • 70,000 MILES
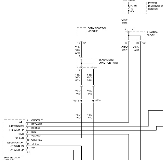
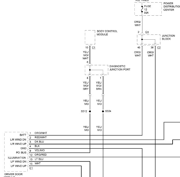
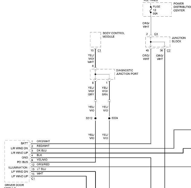
I am having a prolem with the master control on drivers door windows and door lock will not function
Tuesday, October 23rd, 2012 AT 3:31 PM

1 Reply

Tiny
JDL
  • MECHANIC
  • 16,098 POSTS
For the power windows, I'd check voltage and ground going to driver door. Hinge side, the wiring harness may have a protective rubber boot, pull the boot back and see if you can access the wires. Orange wire with white tracer is voltage. Black wire is ground. Can you control other windows from master switch?
Was this
answer
helpful?
Yes
No
Tuesday, October 23rd, 2012 AT 6:09 PM

Please login or register to post a reply.