Sunday, October 9th, 2011 AT 11:26 PM
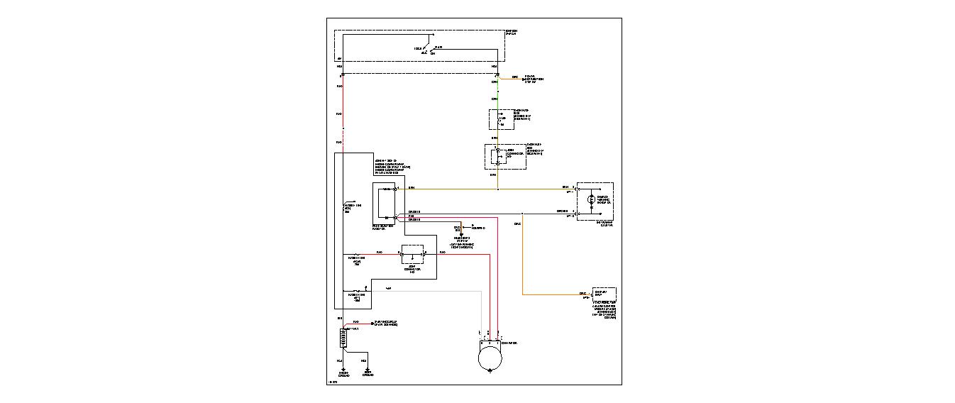
Vehicle is not charging, replaced 1 alternator, batter is good, stumped? New resistor/diode, no charging warning light with key on.



