Stalls when put into drive or reverse

Tiny
JOHNNYBOY1990-
  • MEMBER
  • 2002 MERCEDES BENZ E320
  • 3.2L
  • 6 CYL
  • 4WD
  • AUTOMATIC
  • 91,000 MILES
So I bought the vehicle listed above roughly a month ago. The guy I bought it from was a gear head and assumed that the problem the vehicle was having was due to a faulty torque converter clutch solenoid. So I bought the car from the guy for a pittance and set about my merry way to resolve the problem.

When the vehicle is placed into drive or reverse the car stalls out. The vehicle has a rough idle and feels like it is misfiring at idle. When I raise the revs to about 1,500 to 2,000 rpm's the vehicle smooths out operational while in park. I did manage to get the car to move one day and I drove it for roughly 10 miles. I wasn't able to stop for fear of it dying on me; it ran smoothly at speed and I managed to get it home.

I recently replaced the solenoids on the conductor plate and I replaced the conductor plate itself. I insured that the fluid level was properly set. I let the car idle for 25 minutes so that its transmission fluid would reach 80 C.

Still has the same problem as before.

I did a little playing with the car and came to the conclusion that something else is likely at fault. When I turn the wheel the extra load on the engine significantly lowers the engine speed. When I turn on the air conditioner it almost causes the car to shut off on me.

Any thoughts or leads as to what could be causing this would be greatly appreciated.
Wednesday, April 8th, 2020 AT 5:27 PM

25 Replies

Tiny
JACOBANDNICKOLAS
  • MECHANIC
  • 110,192 POSTS
Hi,

Since it has a rough idle, have you checked to see if there are diagnostic trouble codes stored? If not, I would do that first.

Next, since it has a rough idle, check to make sure there are no engine vacuum leaks. Here is a link that explains how that is done:

https://www.2carpros.com/articles/how-to-use-an-engine-vacuum-gauge

Now, everything you described points to what is called an electronic accelerator / idle speed control actuator. The purpose of the actuator is to determine the opening angle of the throttle valve in accordance with the operating condition. It controls idle speed under different engine loads (power steering turned to full lock, AC compressor engaged).

I attached a picture of its location so you know what I'm referring to. I wouldn't arbitrarily replace it because of price. So, let me know if there are any codes that are present in the computer that may lead us to determine this is the issue.

Let me know.

Joe
Was this
answer
helpful?
Yes
No
Wednesday, April 8th, 2020 AT 5:45 PM
Tiny
JOHNNYBOY1990-
  • MEMBER
  • 19 POSTS
First let me begin by expressing my utmost gratitude.

So my scanner didn't pick up any codes but it did show monitor warnings for:
Air, 02S, Egr, CAT and EVA.
Was this
answer
helpful?
Yes
No
Wednesday, April 8th, 2020 AT 5:49 PM
Tiny
JOHNNYBOY1990-
  • MEMBER
  • 19 POSTS
I haven't checked for any vacuum leaks yet.
Was this
answer
helpful?
Yes
No
Wednesday, April 8th, 2020 AT 5:49 PM
Tiny
JACOBANDNICKOLAS
  • MECHANIC
  • 110,192 POSTS
Hi,

You are very welcome. I have to be honest, I would suggest starting with looking for an engine vacuum leak. Interestingly, you indicated the EGR and the O2 sensors. Although everything points to the idle speed control actuator, a vacuum leak can be causing a lot of the issues. By any chance, does the scanner provide live data? If it does, can you provide me with the short term fuel trims? That will tell me if there is a vacuum related issue.

Let me know.
Joe
Was this
answer
helpful?
Yes
No
Wednesday, April 8th, 2020 AT 6:40 PM
Tiny
JOHNNYBOY1990-
  • MEMBER
  • 19 POSTS
Hello!

So I removed the throttle body and checked for carbon buildup, which was nominal.

I also went over all the vacuum hoses I could find and all gasket surface on the intake and the air I take after the MAF sensor. I didn’t detect any changes to engine idle rpm with application of volatile carburetor cleaner.

I’ll send you a screen shot of my scan tools real time engine data including the due trim readings.
Was this
answer
helpful?
Yes
No
Saturday, April 11th, 2020 AT 6:18 PM
Tiny
JACOBANDNICKOLAS
  • MECHANIC
  • 110,192 POSTS
Hi,

There could be an issue with the EGR causing a leak. If possible, upload a picture of the live data, specifically the short term fuel trims. That will help me determine if there is a lean mixture due to a leak.

Take care of yourself and Happy Easter.

Joe
Was this
answer
helpful?
Yes
No
Saturday, April 11th, 2020 AT 10:54 PM
Tiny
JOHNNYBOY1990-
  • MEMBER
  • 19 POSTS
So I hooked the scanner up to the car and it’s rained today and the day before. Two codes popped up that weren’t there previously.

I have them pictured below in addition to snap shots of the fuel trims and their corresponding graphs.
Was this
answer
helpful?
Yes
No
Sunday, April 12th, 2020 AT 11:46 AM
Tiny
JACOBANDNICKOLAS
  • MECHANIC
  • 110,192 POSTS
Hi,

The computer is adding fuel which could indicate a vacuum leak. However, it really isn't what I consider out of range. Now interestingly, the codes you provided both indicate low
voltage. This can be the problem you are experiencing. It could be a poor connection to the sensors (corrosion) an open circuit, or a short to ground.

Interestingly on your vehicle, the intake air temperature sensor is integral with the MAF. So, we need to diagnose the MAF to see where the problem is originating. And yes, I feel this has at least a hand in the stalling issue.

Here is the diagnostic flow chart to check power at the plug. Before you go to this extent, make sure the connection is clean and nothing is stopping power from flowing.

____________________________________

This is a bit involved, so feel free to let me know if I can help. The attached pictures correlate with these directions.

___________________________________

2002 Mercedes Benz C 320 Sedan (203.064) V6-3.2L (112.946)
B2/5 (Hot Film MAF Sensor) : Short Circuit to Ground or Open Circuit
Vehicle ALL Diagnostic Trouble Codes ( DTC ) Testing and Inspection P Code Charts P0102 B2/5 (Hot Film MAF Sensor) : Short Circuit to Ground or Open Circuit
B2/5 (HOT FILM MAF SENSOR) : SHORT CIRCUIT TO GROUND OR OPEN CIRCUIT
B2/5 (Hot Film MAF Sensor) : Short Circuit to Ground or Open Circuit (P0102)

Check component B2/5 (Hot Film MAF Sensor).

Test 1 Test Signal Voltage of Component B2/5 (Hot Film MAF Sensor) By Means Of Actual Value.
Test 2 Test Voltage Supply of Component B2/5 (Hot Film MAF Sensor).

1 Test Signal Voltage of Component B2/5 (Hot Film MAF Sensor) By Means Of Actual Value.

Test requirement
- Battery voltage is o.K.
- The 5 voltage supply of component B2/5 (Hot film MAF sensor) is OK.
- The 12 voltage supply of component B2/5 (Hot film MAF sensor) is OK.
- Engine not running
- Ignition ON

Status of relevant actual value:
- HFM-SFI voltage: Note! Communication with ECU required

Specified value:
- Voltage [0,980.1,030] V

Question
- Are the measured values okay?
Yes
The actual values are okay.
Possible cause and remedy
- Check assignment of component B2/5 (Hot film MAF sensor) to engine model designation.
No
The measured values are not o.K.
Possible cause and remedy
- Test voltage supply of component B2/5 (Hot film MAF sensor).
- Inspect cables from component N3/10 (ME-SFI control module) to component B2/5 (Hot film MAF sensor).
- B2/5 (Hot film MAF sensor)

** End of Test **

2 Test Voltage Supply of Component B2/5 (Hot Film MAF Sensor).

Testr 2-1 Test Voltage Supply 5V of Component B2/5 (Hot Film MAF Sensor).
Test 2-2 Test Voltage Supply 12V of Component B2/5 (Hot Film MAF Sensor).

2-1 Test Voltage Supply 5V of Component B2/5 (Hot Film MAF Sensor).

Pic 1

Test requirement
- The actual value is not o.K.

Test sequence
- Switch off ignition.
- Detach the socket at the component B2/5 (Hot film MAF sensor).
- (B2/5) 3 4 (B2/5)
- Switch on ignition.

Specified value
- Voltage[4.75.5.25] V

Question
- Is the measured value okay?
Yes
The measured value is o.K. ** End of test **
No
The measured value is not o.K. Possible cause and remedy : Test voltage supply of component B2/5 (Hot film MAF sensor). Test voltage supply of the following components for short circuit:
- B28 (Intake manifold pressure sensor)
- B37 (Accelerator pedal sensor)
- B40 (Oil sensor (oil level, temperature and quality))
- M16/6 (throttle valve actuator)
- B4/3 (Fuel tank pressure sensor)(only )

** End of Test **

2-2 Test Voltage Supply 12V of Component B2/5 (Hot Film MAF Sensor).

Pic 2

Test requirement
- The actual value is not o.K.

Test sequence
- Switch off ignition.
- Detach the socket at the component B2/5 (Hot film MAF sensor).
- (B2/5) 3 2 (B2/5)
- Switch on ignition.

Specified value
- Voltage[11.0.14.5] V

Question
- Is the measured value okay?
Yes
The measured value is o.K.
Further possible causes of fault
- Unmetered air
- Signal wire
- B2/5 (Hot film MAF sensor)
No
The measured value is not o.K.
Possible cause and remedy
- Cable for voltage supply

________________________________________

I wanted to add this. I found a technical service bulletin (TSB) related to MAF issues. Note that the codes you see are specific Mercedes codes and are different than the P codes the scanner indicated. However, they are the same. This TSB just shows how involved this can become and will need to be followed if we can't find an issue with the aforementioned flow chart.

________________________________________

2002 Mercedes Benz C 320 Sedan (203.064) V6-3.2L (112.946)
Engine Controls - MAF/IAT Sensor DTC Troubleshooting
Vehicle Powertrain Management Sensors and Switches - Powertrain Management Engine Controls - MAF/IAT Sensor DTC Troubleshooting
ENGINE CONTROLS - MAF/IAT SENSOR DTC TROUBLESHOOTING
Related Links
MAF Sensor/Self-Adaptation of Mixture Formation
Description of the Adaptive Mixture Control as Part of Lambda Control
MAF sensor and self-adaptation of mixture formation trouble-shooting diagram

Repair process for fault code P2004-[ ]

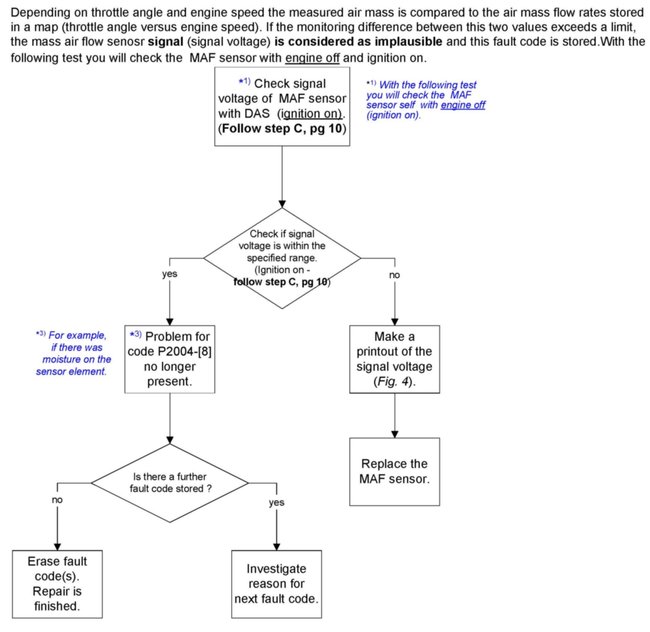
Functional description of the MAF sensor:

Upon engine start, a current is passed through the MAF sensor, heating the wire film to a certain temperature. As air passes through the sensor, this film is cooled and the sensor determines how much electricity is required to keep the film up to temperature. This enables the sensor to determine how much air (in weight) is passing through the sensor at any given moment. This signal is then sent to the ECU which it compares to a preprogrammed map to deliver fuel and ignition spark, taking into account other engine inputs such as engine RPM and temperature.

The air intake temperature sensor is also mounted in the mass air flow sensor.

The monitor of the MAF sensor is active after a specified time after engine start and above a specified engine speed threshold.

Pic 3

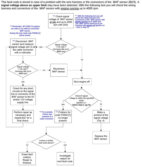
Repair process for fault code P2004-[2]

pic 4

Repair process for fault code P2004-[1]

pic 5

Repair process for fault code P2004-[4]

pic 6

Repair process for fault code P2004-[8]

Description of test steps of remedy process fault codes P2004-[ ]

pic 7

Step A: Test voltage supply 5V of component B2/5 ( MAF sensor).

Step A1: Additionally please check the voltage supply of component B2/5 (MAF sensor) also with running engine to extend this test on higher temperature and vibration conditions of the MAF sensor.

Pic 8

Step A2: If the measured value is not O.K. Please follow the next steps shown in Fig. 2:

Step B: Test voltage supply 12V of component B2/5 ( MAF sensor).

Pic 9

Step B1: Additionally please check the voltage supply of component B2/5 (MAF sensor) also with running engine to extend this test on higher temperature and vibration conditions of the MAF sensor.

If the measured value is not O.K, check for a short circuit on the wiring or connector of the12V battery voltage cable and also the Z-connection (Z7/35) of the MAF sensor (B2/5).

Step C: Test signal voltage of component B2/5 ( MAF sensor) by means of actual value.

Pic 10

Note:
The specified value of the HFM-SFI voltage depends on the intake air temperature (B2/5b1):

pic 11

Specified value

Note:
The signal voltage test is to be done with ignition ON and engine off. If the engine speed (also shown in the screen of the signal voltage test, Fig. 4) is not 0 rpm, the specified value of the signal voltage can't be used for the signal voltage test.

Note:
In order to avoid the possibility of a false signal voltage reading please only perform the signal voltage test with the air filter housing completely assembled on the hot film MAF sensor. Also please ensure that there is no exhaust gas extraction device on the tail pipe of the vehicle. Any air flow thru the hot film MAF sensor during the signal voltage test will cause a false reading.

If the status of the relevant actual value is out of range from the specified value and all test requirements were fulfilled, replace the mass air flow sensor and send this part with the required DAS original printouts to our Quality Evaluation Center.

Note:
Before replacing the mass air flow sensor, check for sand and dirt particles in the clean side (between air filter and engine) of the air intake system and clean if necessary. Check complete air intake system with air cleaner and repair as necessary.

Required DAS-printouts for warranty returns:

Printout of all fault codes of the ME2-SFI-motor electronics (short test).

Freeze frame data of all fault codes stored in the ME2-SFI-motor electronics.

Signal voltage printout Fig. 4 (page 10) of component B2/5 (Hot film MAF sensor).

Returned MAF sensors without the required information will be debited back to the dealer.

Note:
Only original, readable printouts with the VIN number (DAS-readout) of the vehicle are accepted. The required printouts can be made only with DAS-Version starting 02/04.

Pic 12

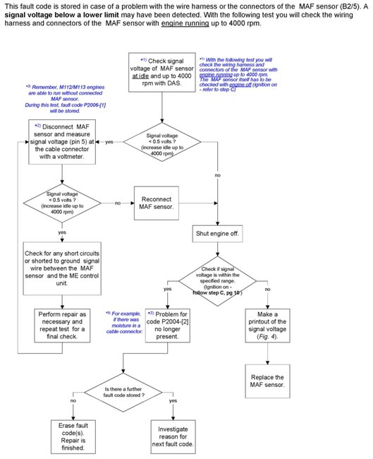
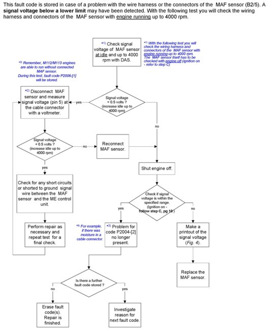
Repair process for fault code P2006-[1]

pic 13

Repair process for fault code P2006-[2]

Description of test steps of remedy process fault codes P2006-[ ]

Step D1: Check component B2/5b1 (Intake air temperature sensor) using actual value.

Pic 14

Step D2: Check plausibility of actual value B2/5b1 (Intake air temperature sensor) in control module N3/10 (ME-SFI control module).

Pic 15

Step D3: Test voltage supply of component B2/5b1 (Intake air temperature sensor).

Pic 16

Step D4: Test internal resistance of component B2/5b1 (Intake air temperature sensor).

Pic 17

If the measured value of the resistor of the intake air temperature sensor is out of range from the specified value and all test requirements were fulfilled, replace the mass air flow sensor and send this part with the required DAS-printouts (see below) to our Quality Evaluation Center.

Note:
Before replacing the mass air flow sensor, check for sand and dirt particles in the clean side (between air filter and engine) of the air intake system and clean if necessary. Check complete air intake system with air cleaner and repair as necessary.

Required DAS-printouts for warranty returns:

Printout of all fault codes of the ME2-SFI-motor electronics (short test).

Freeze frame data of all fault codes stored in the ME2-SFI-motor electronics.

Document the value of the measured resistance and the approximate temperature of the area surrounding component B2/5b1 for test purposes in our Quality Evaluation Center in the dealer text section of the warranty claim.

Returned MAF sensors without the required information will be debited back to the dealer as of repair date March 12, 2004.

Note:
Only original, readable printouts with the VIN number (DAS-readout) of the vehicle are accepted.

_________________________________________________

Let me know if you have questions or need help.

Take care,
Joe
Was this
answer
helpful?
Yes
No
Sunday, April 12th, 2020 AT 8:09 PM
Tiny
JOHNNYBOY1990-
  • MEMBER
  • 19 POSTS
So I disconnected the MAF and cleaned it with MAF cleaner and that made the codes go away. Suffice it to say I solved (or temporarily solved) the MAF problem.

So given what I’ve shown you from the tables on fuel trim does it still look like the problem is the throttle body and it’s idle actuator thingy?
Was this
answer
helpful?
Yes
No
Monday, April 13th, 2020 AT 8:06 AM
Tiny
JACOBANDNICKOLAS
  • MECHANIC
  • 110,192 POSTS
Based on what I see as far as fuel trims, I have a feeling it is the actuator. However, if you can deal with one more test, it would make me feel better. I just want to confirm the EGR isn't an issue. If possible, follow this diagnostic chart. The one attached pic correlates with the directions. If you don't want to try this, let me know and I'll get you the directions for replacing the actuator

_______________________________________________

2003 Mercedes Benz C 320 4MATIC Sedan (203.084) V6-3.2L (112.953)
Y31/1 (EGR Vacuum Transducer)

Check Component Y31/1 (EGR Vacuum Transducer).

Test 1 Test Exhaust Gas Recirculation (Function Chain).
Test 2 Check omponent Y31/1 (EGR Vacuum Transducer).
Test 3 Perform Mechanical Inspection of omponent Y31/1 (EGR Vacuum Transducer).

1 Test Exhaust Gas Recirculation (Function Chain).

Test sequence
- Start engine.
- Actuate component Y31/1 (EGR vacuum transducer).(Actuate with key F2.)

Note: Component M4/3 (engine/AC electric suction fan) runs with an on/off ratio of 50 % during the actuations for safety reasons.

Note! Communication with ECU required.

2 Check omponent Y31/1 (EGR Vacuum Transducer).

Pic 1

Figure legend
- 019 Vacuum tester(201 589 13 21 00)
- a 3-point distributor
- Y31/1 (EGR vacuum transducer)

Test sequence
- Switch off ignition.
- Remove air cleaner.
- Connect vacuum tester to component Y31/1 (EGR vacuum transducer).
- 60 °C Coolant temperature >
- 2000 1/min Drive vehicle on the roller at approx..

Status of relevant actual value:
- Temperature of coolant: Note! Communication with ECU required

Specified value
- Vacuum[80.220] mbar

Question
- Is the measured value okay?
Yes
The measured value is o.K.
Further possible causes of fault
- Perform mechanical inspection of component Y31/1 (EGR vacuum transducer).
No
The measured value is not o.K.
Possible cause and remedy
- Vacuum line
- Voltage supply of component Y31/1 (EGR vacuum transducer)( Wiring diagrams)
- Cable from component N3/10 (ME-SFI control module) to component Y31/1 (EGR vacuum transducer)
- Y31/1 (EGR vacuum transducer)

** End of Test **

3 Perform Mechanical Inspection of omponent Y31/1 (EGR Vacuum Transducer).

Test sequence
- Switch off ignition.
- Connect vacuum tester to the EGR valve and apply a vacuum of 300 mbar.
- Detach hose from vacuum tester.

Specified value
- EGR valve should be heard to close.

Question
- Was the test o.K?
Yes
The test was okay. ** End of Test **
No
The test was not okay.
Possible cause and remedy
- Y31/1 (EGR vacuum transducer)

___________________________________________________________

Let me know.
Joe
Was this
answer
helpful?
Yes
No
Monday, April 13th, 2020 AT 5:34 PM
Tiny
JOHNNYBOY1990-
  • MEMBER
  • 19 POSTS
I understand that we want to eliminate the possibility of a faulty EGR valve, but I’ve really no good way of conducting that series of tests. I’ll just have to looking into the throttle idle actuator.
Was this
answer
helpful?
Yes
No
Tuesday, April 14th, 2020 AT 6:27 AM
Tiny
JACOBANDNICKOLAS
  • MECHANIC
  • 110,192 POSTS
Hi,

I totally understand. Let me know if that takes care of the problem. I'm interested in knowing.

Take care,
Joe
Was this
answer
helpful?
Yes
No
Tuesday, April 14th, 2020 AT 9:39 AM
Tiny
JOHNNYBOY1990-
  • MEMBER
  • 19 POSTS
So I replaced the throttle body and the vehicle is still shutting off on me when it’s placed into gear both drive and reverse.

Could this possibly be an issue with the transmission?

The guy I bought it from originally thought it was the torque converter clutch solenoid. I replaced all of them.

Maybe it’s the valve body?
Was this
answer
helpful?
Yes
No
Friday, April 17th, 2020 AT 11:07 AM
Tiny
JACOBANDNICKOLAS
  • MECHANIC
  • 110,192 POSTS
When placing it in gear and it stalls, does the vehicle jump forward or back?
Was this
answer
helpful?
Yes
No
Friday, April 17th, 2020 AT 4:52 PM
Tiny
JOHNNYBOY1990-
  • MEMBER
  • 19 POSTS
When putting the car into gear it lurches and or shuts off immediately.

I feels a lot like putting a manual car into gear while at rest and completely letting off of the clutch and stalling the vehicle.

Kinda wonder if it’s not the actual torque converter clutch itself.
Was this
answer
helpful?
Yes
No
+1
Saturday, April 18th, 2020 AT 9:19 AM
Tiny
JACOBANDNICKOLAS
  • MECHANIC
  • 110,192 POSTS
Hi,

That makes a big difference. I was basing things on a rough idle and when placed in gear, it would just stall. The idea that it has a lurch tells me the issue is with the trans. Basically, the trans isn't allowing it to stay running. This is likely the result of a bad torque converter or a torque converter clutch that is not releasing.

You have a scanner. Can you tell me if it can read transmission related codes? Many are designed for engine only.

Let me know.
Joe
Was this
answer
helpful?
Yes
No
Saturday, April 18th, 2020 AT 7:51 PM
Tiny
JOHNNYBOY1990-
  • MEMBER
  • 19 POSTS
I think the car has a special Mercedes centric port for reading the transmission.

I’m unable to read it.

I did replace the conductor plate and all solenoids because I’d Initially suspected the torque converter clutch solenoid.

So it’s probably a bad torque converter?

Do you have a part number specific to this vehicle I could look up? 2002 E320 4 magic.
Was this
answer
helpful?
Yes
No
Sunday, April 19th, 2020 AT 8:34 AM
Tiny
JACOBANDNICKOLAS
  • MECHANIC
  • 110,192 POSTS
Hi,

I attached a pic below that shows parts and labor hours for replacement of the torque converter. Try that number. If this is a wagon and not a sedan, let me know.

Joe
Was this
answer
helpful?
Yes
No
Sunday, April 19th, 2020 AT 7:14 PM
Tiny
JOHNNYBOY1990-
  • MEMBER
  • 19 POSTS
It’s a sedan.
Was this
answer
helpful?
Yes
No
Sunday, April 19th, 2020 AT 8:04 PM
Tiny
JOHNNYBOY1990-
  • MEMBER
  • 19 POSTS
Thank you very much!
Was this
answer
helpful?
Yes
No
Sunday, April 19th, 2020 AT 8:04 PM

Please login or register to post a reply.