Wednesday, August 12th, 2015 AT 6:03 AM
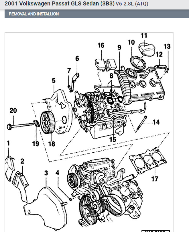
Threw the timing belt. Carefully installed new timing belt, water pump, thermostat, and serpentine belt. Now motor turns over as if their is no compression! Arg!Can't afford a new car! Wanted to view condition of valves and piston faces. Its down to getting the ohc shafts, chain, tensioner, and camshaft drive gears removed to begin process of(I hope) replacing interfered valves. Have all that in view but its hard to tell how to proceed. Nice enough car, worth repairing I think, but having a shop do it is well beyond my means. Question is procedure of camshaft removal process. 2.8 liter 30 valve motor. Thankyou, sincerely, Mark.I





































