WHere can I get a detailed schmetic of the.

Tiny
BLUEBIRDMATE
  • MEMBER
  • 2001 SATURN L200
  • 122,000 MILES
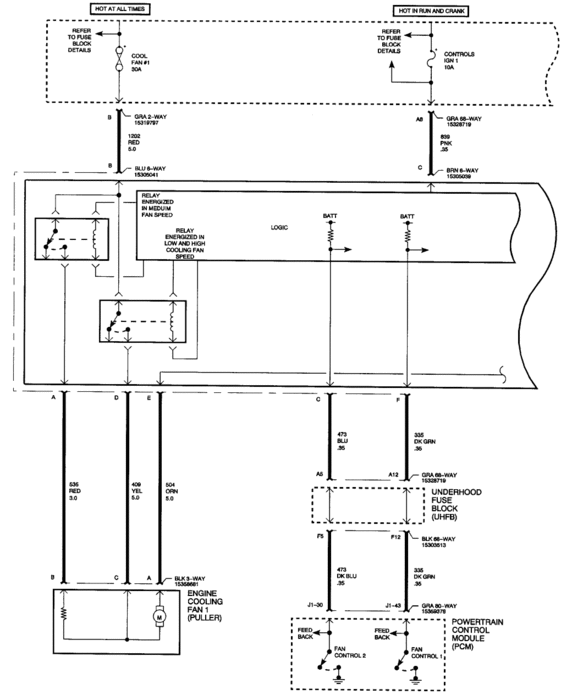
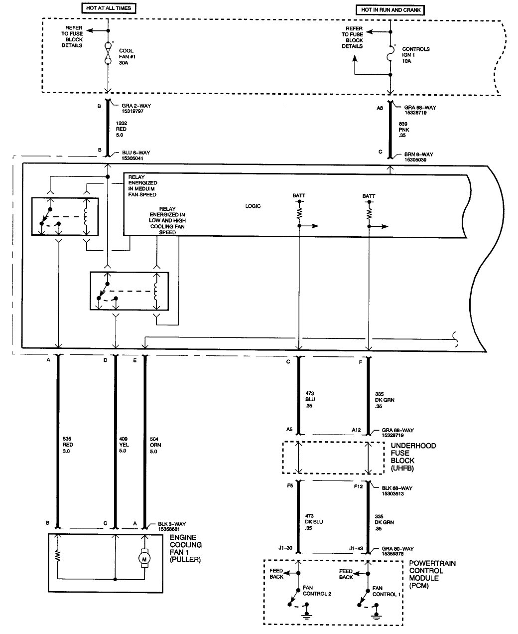
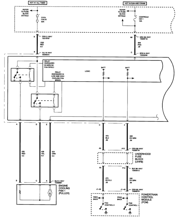
WHere can I get a detailed schmetic of the cooling fans module and where can I procure a Module. I am a 35 year Cadillac Certified Technican, Cadillac Master Roadside Technician, Master ASE Technician with L1 And under car. I am asking about a 2001 Saturn L200 4 cyl. Have had this car since new.
Thursday, January 17th, 2013 AT 9:30 PM

10 Replies

Tiny
ASEMASTER6371
  • MECHANIC
  • 52,796 POSTS
Module is dealer item only.

Roy
Was this
answer
helpful?
Yes
No
Friday, July 10th, 2020 AT 10:39 AM
Tiny
BLUEBIRDMATE
  • MEMBER
  • 6 POSTS
This is in response to ASEMaster6371: With all do respect the schematic and response does NOT apply to the actual wiring on my automobile. This is the information for my auto: 2001 Saturn L200 VIN #1G8JU52F11Y588253, Production Date 06-01 "F" Engine 2.2 4 Cyl. The Part Number on the Module is 1293 9022. This unit has 9 wires going to it. It has 2 connectors, The Brown connector has 4 size 10/12 wires as follows: Pin A Black, Pin B Grey, Pin D Red, Pin E light Green. The Blue Connector Has 5 wires going to it as Follows:Pin A Grey 10/12 wire. Pin B Red 10/12 wire, Pin C Black 18 wire, Pin D Grey 10/12 wire Pin E White 10/12 wire. ( Wire size Commercial AWG ). The condition I have is intermittent. At random times the pusher and puller fan go to high speed (even going down the road (50+ MPH). At this time the engine runs normal, even at idle, the temp gage reads normal. I have removed the circuit board from the protective case. There are no burned or hot spots on the circuit board. The circuit board has 5 relays HARD wired to it. I have done the shake/tap test with no help. I have checked the wiring from the module to the cooling fans, wiring from the coolant sensor to the PCM, Wires from Th PCM to the module. The car has NEVER been in a accident Please advise. I need all the help I can get. There are not any Saturn Dealerships any more. Some Chev dealers handle Saturn Warranty work but none here have any Technicians that are familiar with a 12 year old car. Thank you in advance. Darryl Kazemba Memphis Tn. Area. 901 432 6105
Was this
answer
helpful?
Yes
No
Friday, July 10th, 2020 AT 10:39 AM
Tiny
SATURNTECH9
  • MECHANIC
  • 30,869 POSTS
Just to add to this one the only thing I have really seen happen when those fail is the cooling fans stay on constant. What problem are you having with the fan?Also I would try get that part from WWW. Parts. Com I have gotten a lot of parts from them. They sell factory parts.
Was this
answer
helpful?
Yes
No
Friday, July 10th, 2020 AT 10:39 AM
Tiny
BLUEBIRDMATE
  • MEMBER
  • 6 POSTS
This message is in response to the last reply from saturn teck9: Both cooling fans come on at high speed. With engine running. Once on they stay on even going down the road (50+ mph) You can stop turn the engine off, the fans stop, turn the key back on and no fans come on the start the engine and the fans come back on! The at some point they stop. The first time it occurred all was normal I was in the Mcdonalds drive through and all at once the engine "BURPED" and I heard the fans come on HIGH, the engine temp was normal and full of coolant. The engine didn't go dead when it "BURPED". When the car was about 4 years old the fans stayed running with the key off, I replaced the module (Part #12939022) and that repaired it. I have driven the car over 200 miles the last couple of days with NO recurrence of the problem. The next thing I am going to do is check all grounds. I tried the WEB site you gave me but they don't list the module either. Thanks for your response. When and if I get this corrected I will post it. Thank you.
Was this
answer
helpful?
Yes
No
Friday, July 10th, 2020 AT 10:39 AM
Tiny
BLUEBIRDMATE
  • MEMBER
  • 6 POSTS
Up date for saturntech9: I contacted a GM dealer and found out the part number that was on the old part has been updated. The good part number is 2272 1426. This part IS available on the web site www. Parts. Com I hope this updated info will help someone. Thank you. By the way the part is a 100.00 cheaper than at the dealer.
Was this
answer
helpful?
Yes
No
Friday, July 10th, 2020 AT 10:39 AM
Tiny
SATURNTECH9
  • MECHANIC
  • 30,869 POSTS
When the fan turns on then when its supposed to be off take a screwdriver and use the handle and tap on the top of the fan relay module see if the fan turns off?I have tester modules for the four cylinder and six cylinders I use to trubl shoot those.I don't access to internet to pull up the wire diagram I am out of town for a few days. Asemaster can you please pull up the correct wire diagram for the 4 cyl fan?
Was this
answer
helpful?
Yes
No
Friday, July 10th, 2020 AT 10:39 AM
Tiny
BLUEBIRDMATE
  • MEMBER
  • 6 POSTS
Saturntech9, T have tapped, banged, and shppk the module but fans DID NOT turn off. Today I cleamed and installed star washers on all the grounds under the hood. All together the car has gone 230 miles with out the fans coming on. Thanks
Was this
answer
helpful?
Yes
No
Friday, July 10th, 2020 AT 10:39 AM
Tiny
SATURNTECH9
  • MECHANIC
  • 30,869 POSTS
That would be strange to be a bad ground but if it works great. If not let me know.
Was this
answer
helpful?
Yes
No
Friday, July 10th, 2020 AT 10:39 AM
Tiny
BLUEBIRDMATE
  • MEMBER
  • 6 POSTS
To all who assisted with responses to my problem, I want to pass this on: Out of desperation before replacing the fan module I cleaned the connectors for the coolant sensor, both connectors at the fan module and all connectors on the ECM/PCM then I removed all the grounds, cleaned them and installed star washers on the grounds. To date I have driven the car over 1000 miles and have NOT had the problem re-occur, I guess now that I have bragged about what I've done the fans will probably FALL OUT! Thanks for everyone's help/concern with this issue.

Darryl W. Kazemba
Was this
answer
helpful?
Yes
No
Friday, July 10th, 2020 AT 10:39 AM
Tiny
SATURNTECH9
  • MECHANIC
  • 30,869 POSTS
Your welcome that's what were here for glad to hear it's fixed.
Was this
answer
helpful?
Yes
No
Friday, July 10th, 2020 AT 10:39 AM

Please login or register to post a reply.