Monday, October 17th, 2011 AT 5:36 PM
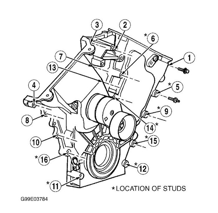
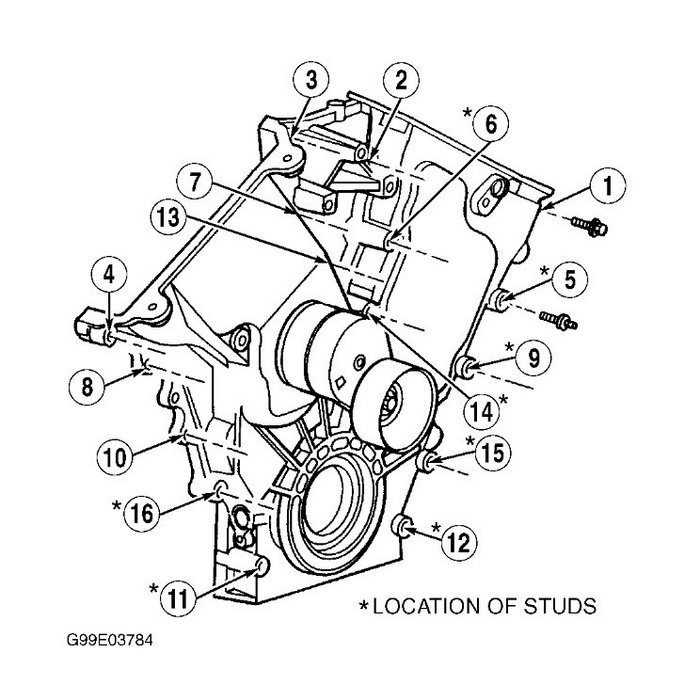
The piece was found in a hole between the chains and the engine when it was discovered. Where is this exactly located at? Is it a big deal to replace it or easy to get to? What should I replace besides the guide plate?













