Friday, August 19th, 2011 AT 8:45 PM
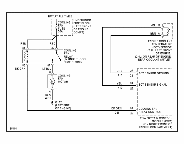
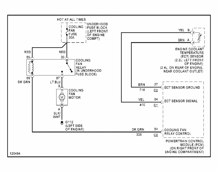
I have a 2001 chevy cavalier with a 2.2 engine, recently my radiator fan stoped working so I checked the relay and it was fine I ended up changing the temperature control sensor and still did not engage, so then I changed the motor on th fan and still no power, I bought a scanner because my check engine light is on and it gives me two codes the first one is p0480 and the other one is p0480? And the other thing I noticed is that the car is idleing by its self as if I where slightly pressing on the gas peddle it does this while its on park? What else should I be looking at is far as the fan? Also I ended up changing the radiator I accidetnly punctured it.




