Tuesday, May 17th, 2011 AT 4:01 PM
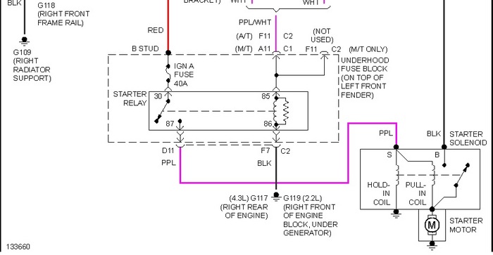
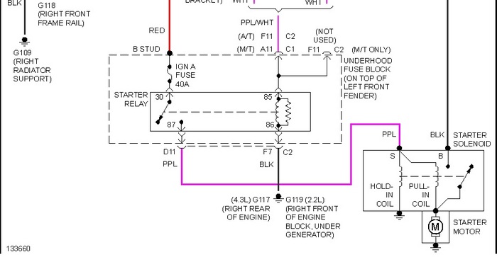
I have a 2001 Chevy Blazer 4.3. I have 12 volts showing on the volt meter, lights, windows, radio, all fine, just not getting power to starter?



