Changed alternator but my battery light is still on

Tiny
KELLY_FELLNER
  • MEMBER
  • 2001 BMW X5
  • 310 MILES
I have a 2001 X5 with an alternator issue. About two weeks ago with no warning the Battery light came on. I replaced the alt with a new (Wilson) one, no change! My question is, is it an out of box no good or is there something else that I should be looking at? Kelly
Sunday, December 4th, 2011 AT 6:45 PM

3 Replies

Tiny
CARADIODOC
  • MECHANIC
  • 34,463 POSTS
Hello,

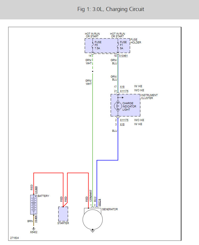
There are two fuses that run the system I would check there first here is a wiring diagram (below) that shows the fuses and how the system is wired.

The alternator, is just one part of the charging system. All alternators will have a wire to turn it on when the ignition switch is turned on or when the engine is running. A break in that wire will stop the system from working. A break in the wire between the output terminal and the battery will prevent it from recharging the battery but that usually won't cause the warning light to turn on. If a fuse is blown, the voltage regulator won't turn on.

https://www.2carpros.com/articles/how-to-check-a-car-fuse

Check out the diagrams (Below)

Please run some tests and get back to us.

Cheers
Was this
answer
helpful?
Yes
No
Sunday, December 4th, 2011 AT 7:23 PM
Tiny
KELLY_FELLNER
  • MEMBER
  • 2 POSTS
All the fuses check out as and the plug for the alternator has power as well. So I got another unit and it worked it must have defective. Thanks Kelly
Was this
answer
helpful?
Yes
No
+1
Sunday, December 4th, 2011 AT 10:40 PM
Tiny
CARADIODOC
  • MECHANIC
  • 34,463 POSTS
Nice work, we are here to help, please use 2CarPros anytime.

Cheers
Was this
answer
helpful?
Yes
No
Sunday, December 4th, 2011 AT 10:57 PM

Please login or register to post a reply.