Codes P1135 and P1155

Tiny
SEND2DODO
  • MEMBER
  • 2000 TOYOTA AVALON
  • 125,000 MILES
I had some repair work done on the intake manifold of my car. There was some oil leak from there. Now one week later the CEL comes on with codes P1135 and P1155. Figured that was Bank 2 Sensor 1 (front of engine exhaust manifold ) and Bank 1 Sensor 1 (rear engine exhaust manifold ). A/F sensor heaters going bad. Both heater circuit resistance was too high. Had them replaced by the local mechanic with OEM equiv. Denso 234-9021. Denso makes the actual Toyota sensors (with the Toyota labels).

After an hour the CEL is back with same P1135 and P1155. Mechanic says resistance is within range on both sensors. However he checked the wiring and the A/F sensor heater relay and he is seeing +1 V higher. All fuses are okay. Wondering what to do now. Should I replace the Denso ones with the Toyota branded ones? Could the ECU be bad?
Thursday, September 29th, 2011 AT 12:37 AM

8 Replies

Tiny
ASEMASTER6371
  • MECHANIC
  • 52,796 POSTS
I am glad to see he checked the fuses for the heater as one of the sensors had a bad heater. The chances of two failing at the same time are slim to none.
You need to see if the PCM is providing a ground for the heaters. If it is not, then it may be a PCM. If it does, then it may need different sensors. We use only OEM air/fuel ratio sensors.

Roy
Was this
answer
helpful?
Yes
No
Thursday, September 29th, 2011 AT 2:54 AM
Tiny
HOT WHEELS
  • MEMBER
  • 1 POST
On my 2000 Toyota Avalon I had codes P1135 and P1155 AF heater malfunction. I replaced both AF sensors, mass air flow sensor, throttle position sensor, sparkplugs, and sent PCM in for repair. PCM had some bad components related to the o2 portion. Still had light on after all this. Reading that the heater circuit is grounded through the PCM I ran a ground wire from the PCM to the battery and light went out. Problem solved.
Was this
answer
helpful?
Yes
No
+15
Saturday, August 8th, 2015 AT 8:09 AM
Tiny
GARY LEE2
  • MEMBER
  • 1 POST
I am having the same problem 1135 and 1155 heater malfunction and response issue. I also replaced all three sensors and problem continues. I have also come to the conclusion of an intermittent ground fault. Is the ECM normally grounded to the chassis?
Was this
answer
helpful?
Yes
No
+1
Wednesday, July 19th, 2017 AT 9:23 PM
Tiny
SEND2DODO
  • MEMBER
  • 2 POSTS
Did you have some repair work done before the malfunction originally occurred? I changed my sensors needlessly. It turned out that when I had some unrelated repair work done on my engine, the mechanic forgot to correctly place back one of the wires (maybe the ground but it has been a long time). The loose wire caused the sensors to fail even after I needlessly changed them. Once the wire was grounded properly I used the car for two more years with the Denso sensors and never got any trouble. Luckily I got a top quality Toyota/Lexus expert who just measured the voltage with a multi-meter and followed the wires and found the issue in less than twenty minutes. The earlier mechanic and his partner who caused the problem was suggesting changing the ECU and everything else even though they have been doing this for over fifty years then. Not that they were dishonest, just not knowledgeable enough.
Was this
answer
helpful?
Yes
No
+8
Wednesday, July 19th, 2017 AT 9:55 PM
Tiny
KEN L
  • MASTER CERTIFIED MECHANIC
  • 55,281 POSTS
Great addition to this thread! Glad you got it fixed. Please use 2Carpros anytime.

Cheers, Ken
Was this
answer
helpful?
Yes
No
+1
Thursday, July 20th, 2017 AT 11:32 AM
Tiny
JUERO
  • MEMBER
  • 3 POSTS
I am getting these codes after replacing both air flow sensors and am also getting PO330. I suspect they are related. I want to check the ground mentioned above but need to know where it is located (pictures or diagram). I have read that this may be the ground for ECU 1 and maybe attached to the valve cover and should be bolted to the intake plenum? If it is the ground problem, am I going to have to replace the air flow sensors again or should they be okay? Any help would be appreciated. Thanks.
Was this
answer
helpful?
Yes
No
+3
Monday, July 30th, 2018 AT 1:30 PM
Tiny
JUERO
  • MEMBER
  • 3 POSTS
2003 Avalon XLS with 140,000 miles.
Was this
answer
helpful?
Yes
No
+1
Monday, July 30th, 2018 AT 1:31 PM
Tiny
KEN L
  • MASTER CERTIFIED MECHANIC
  • 55,281 POSTS
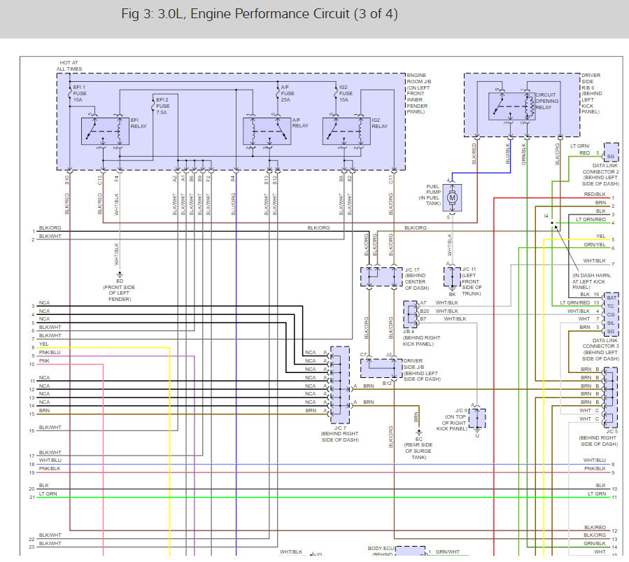
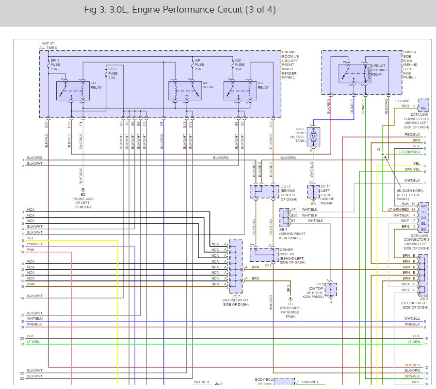
The sensors will be fine the grounds need to be in good shape. The best way to look for grounds is to chase the engine wiring harness which will spit them out around the engine you just need to make sure they are attached. Here is the engine wiring diagrams so help you see how the system works and how many grounds there are. Also, I would check the EFI and IGN relay because they go out all the time.

https://www.2carpros.com/articles/how-to-check-an-electrical-relay-and-wiring-control-circuit

Check out the diagrams (below). Please let us know what you find.

Cheers, Ken
Was this
answer
helpful?
Yes
No
+4
Tuesday, July 31st, 2018 AT 11:43 AM

Please login or register to post a reply.