Monday, October 3rd, 2011 AT 1:19 AM
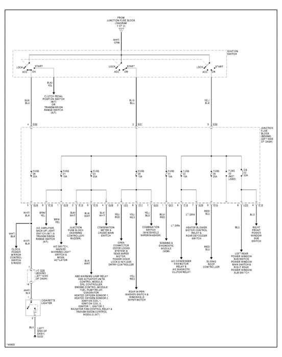
Hi, My heater and a/c stopped working. I tried to connect directly heater wires to the battery and it worked. So I guess a fuse stopped working. I cant figure out which one. Looking at this scheme: http://www.2carpros.com/questions/2000-suzuki-esteem-heater-fuse i though that the fuse 22 could cause that, but there is no current in it!!! I have a 1.6L 2001 suzuki esteem. thank you!




