Why do my right headlight on my 2000 Lincoln LS stay on?

Tiny
STREETLIGHT61
  • MEMBER
  • 2000 LINCOLN LS
  • 185,000 MILES
My right headlights stays on some time for a long time before going out.
Saturday, December 17th, 2011 AT 4:30 AM

1 Reply

Tiny
RIVERMIKERAT
  • MECHANIC
  • 6,110 POSTS
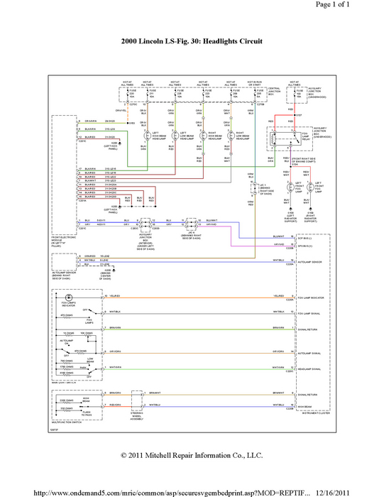
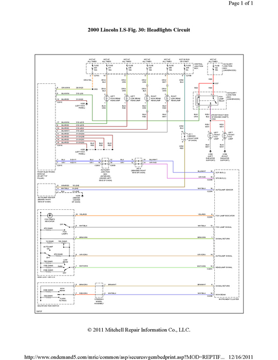
The vehicle may be equipped with a headlight timer that keeps the lights on for a set period of time after the engine is turned off. The timer may be damaged or the wiring to the timer may be damaged.

I have attached the wiring diagram for the headlight circuit.
Was this
answer
helpful?
Yes
No
Saturday, December 17th, 2011 AT 5:16 AM

Please login or register to post a reply.