Wednesday, April 10th, 2013 AT 3:32 PM
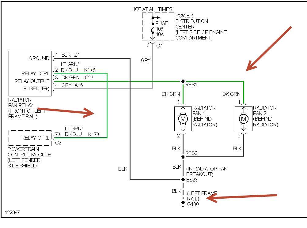
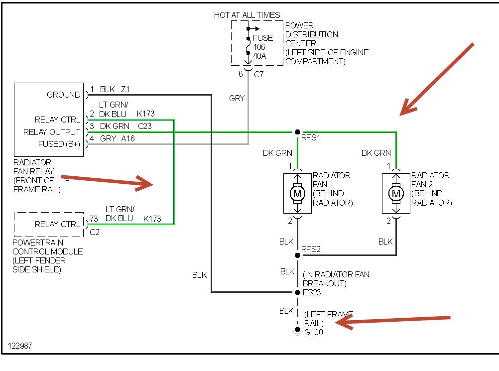
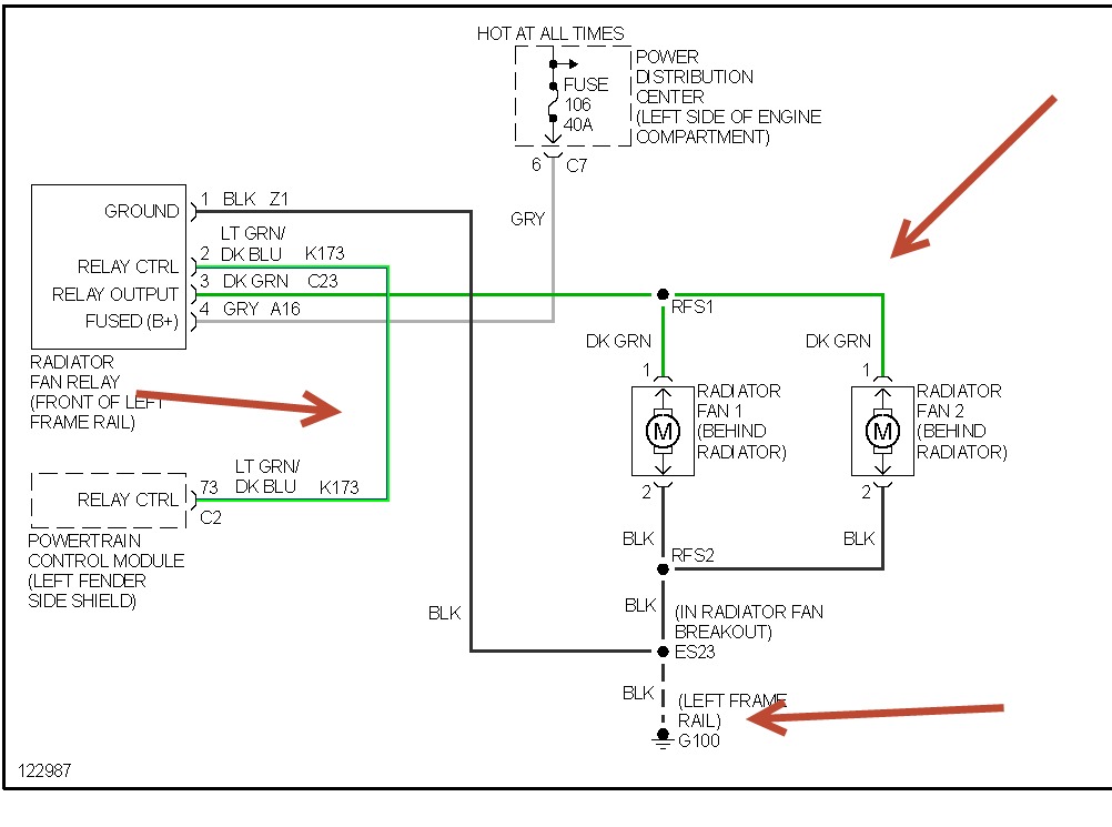
I have a 2000 town and country 3.8 v6 LXI, was in an accident a few months back, had to replace the radiator. After getting the car going again my check engine light has come on. We took it into a mechanic, and they told us the code he got was for the cooling fan relay, or the wiring. We've replaced the relay, the fuse, the wiring. They mentioned the fan motors worked fine when tested, and the fan blades do move freely. However they won't turn on, when they try to turn on there is a distinct click from somewhere towards the back of the engine compartment, sounds like it's on the driver's side. Any clue?

