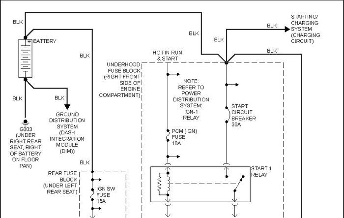
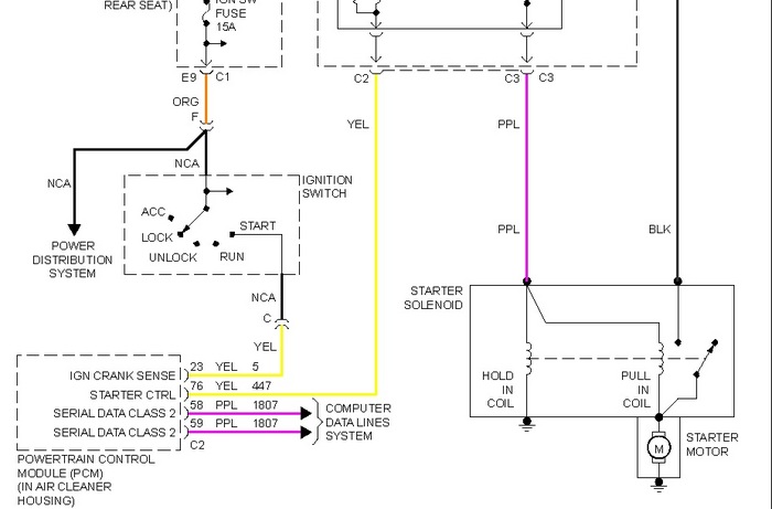
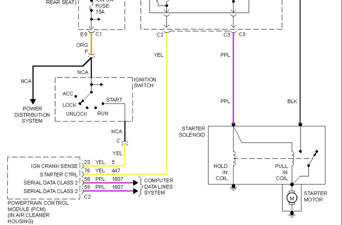
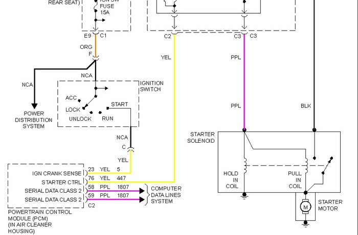
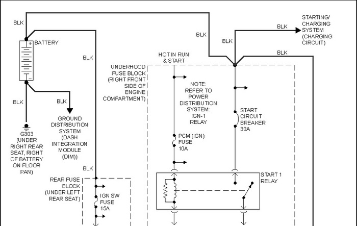
Thursday, June 30th, 2011 AT 1:29 PM
When key is turned in ignition, it makes no sound & I have to keep turning key on & off a few times to start. What could be the cause of this?




