Friday, March 16th, 2018 AT 6:42 PM
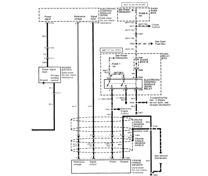
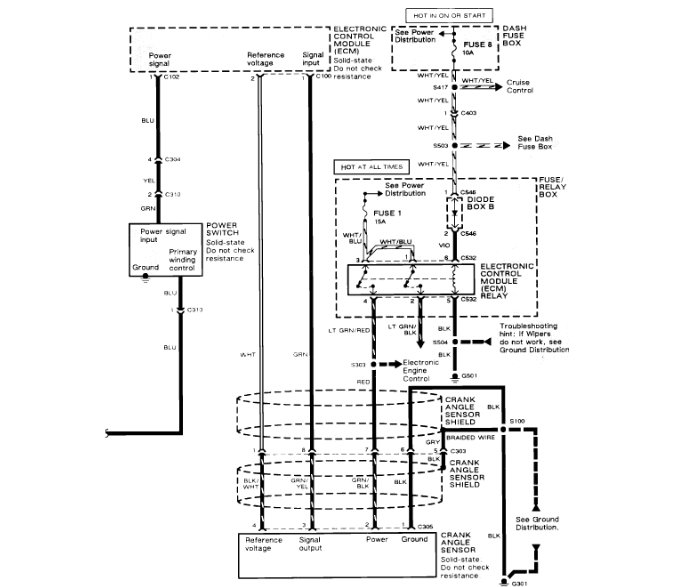
I have an engine light on and I did the flash code. The ECM flashed 12 and 35. I have a crank but no start. The truck has no spark. All spark related components have been replaced. Plugs, wires, ICM, distributor, ignition controller. I still have no spark. I am running out of things. I checked all of the ground location, everything is in good condition.



