turn signal and flasher dont work

1999 TOYOTA CAMRY SOLARA
215,000 MILES
Avatar
JOE RAGUSA
  • MEMBER
  • 7 POSTS
bulbs are new and fuse are good
May 26, 2012 at 12:36 AM
Repair Safety Notice: This information is for general instructional purposes only. Vehicle repair can be dangerous. Verify all information, follow manufacturer service procedures, use proper tools and safety equipment, and consult a qualified repair shop when needed.
Advertisement
Avatar
MHPAUTOS
  • CAR REPAIR CONTRIBUTOR
  • 31,937 POSTS
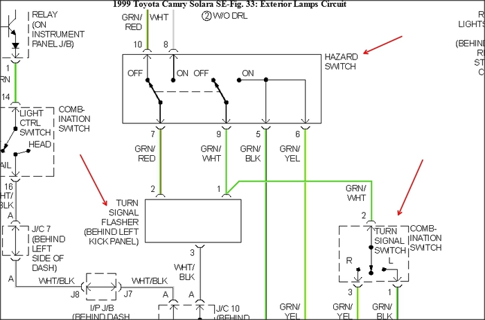
If what you have checked is ok, look at the items as indicated in the pic.
May 26, 2012 at 12:45 AM
Advertisement
Avatar
JOE RAGUSA
  • MEMBER
  • 7 POSTS
where are they located
May 26, 2012 at 12:55 AM
Avatar
MHPAUTOS
  • CAR REPAIR CONTRIBUTOR
  • 31,937 POSTS
as pic says behind L/H kick panel that is trim at bottom of drivers foot well, and the others are the operating switches, these will also have to be check.
May 26, 2012 at 1:06 AM
Avatar
JOE RAGUSA
  • MEMBER
  • 7 POSTS
i found it but it wont release is there a locking clip on it
May 26, 2012 at 1:10 AM
Avatar
MHPAUTOS
  • CAR REPAIR CONTRIBUTOR
  • 31,937 POSTS
There will be a release often just a small tab you press to unlock the plug, unfortunately Toyota use dozens of different types of locking clips for the plugs, i would need to see a pic to know which one exactly.
May 26, 2012 at 1:14 AM