Brake lights

Tiny
ROCIO NAOMI
  • MEMBER
  • 1999 INFINITI QX
  • 6 CYL
  • AWD
  • AUTOMATIC
My Infinity QX4 brake lights stay on all the time even when the truck is not on. What can I do?
Monday, July 25th, 2011 AT 7:22 PM

2 Replies

Tiny
2CP-ARCHIVES
  • MEMBER
  • 4,540 POSTS
  • 1992 INFINITI QX
  • 80,600 MILES
Brake light stays on, what could be wrong?
Was this
answer
helpful?
Yes
No
+2
Tuesday, May 14th, 2019 AT 1:03 PM (Merged)
Tiny
MHPAUTOS
  • MECHANIC
  • 31,937 POSTS
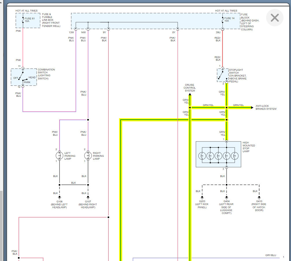
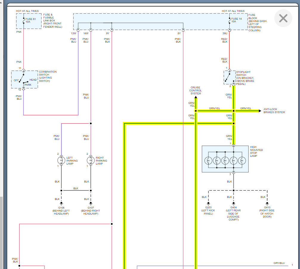
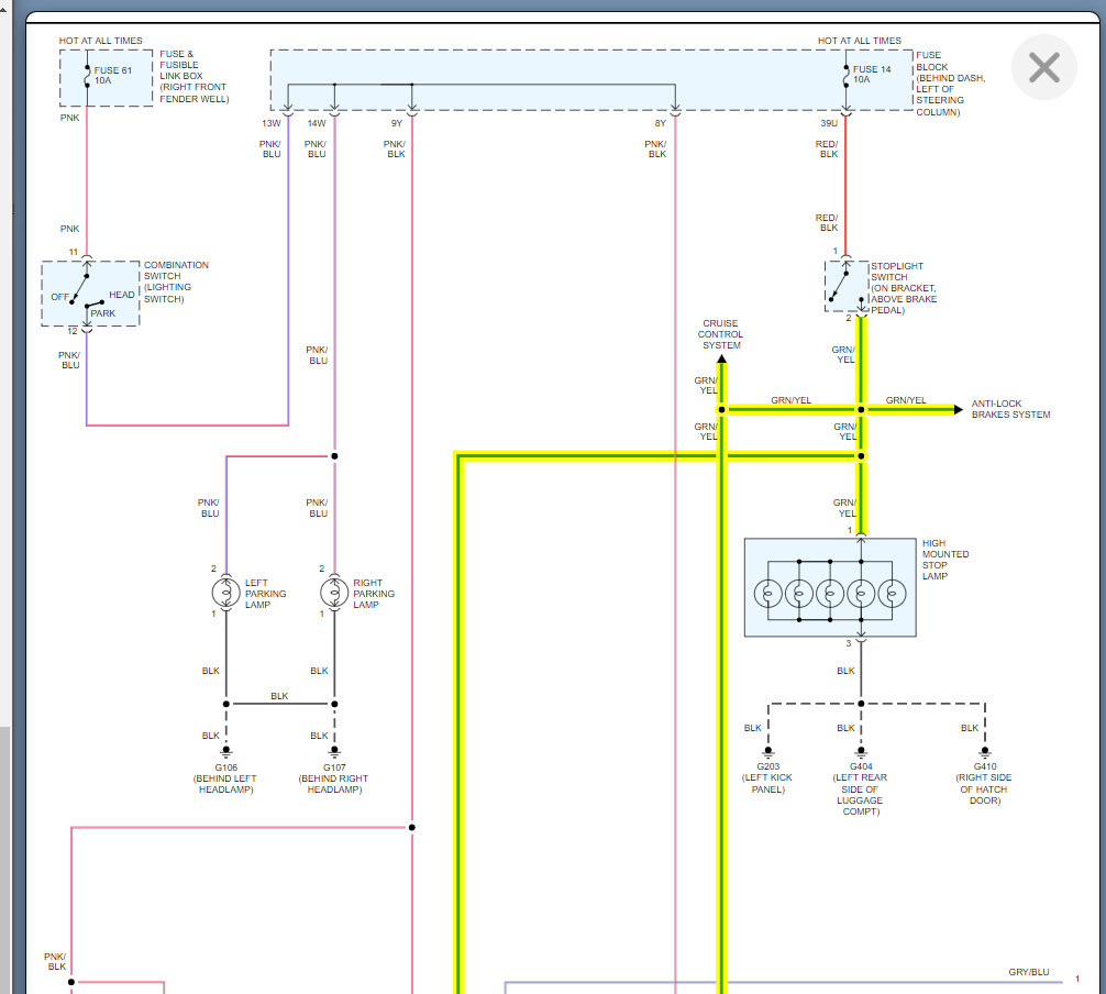
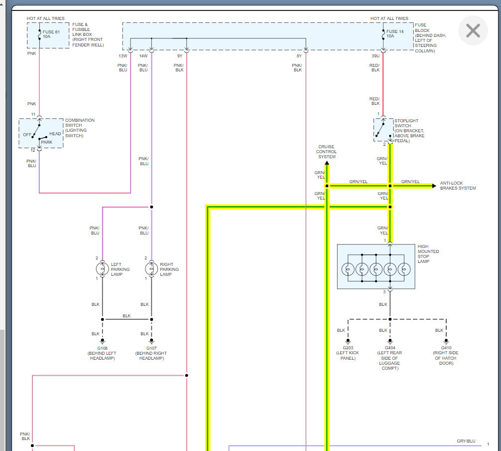
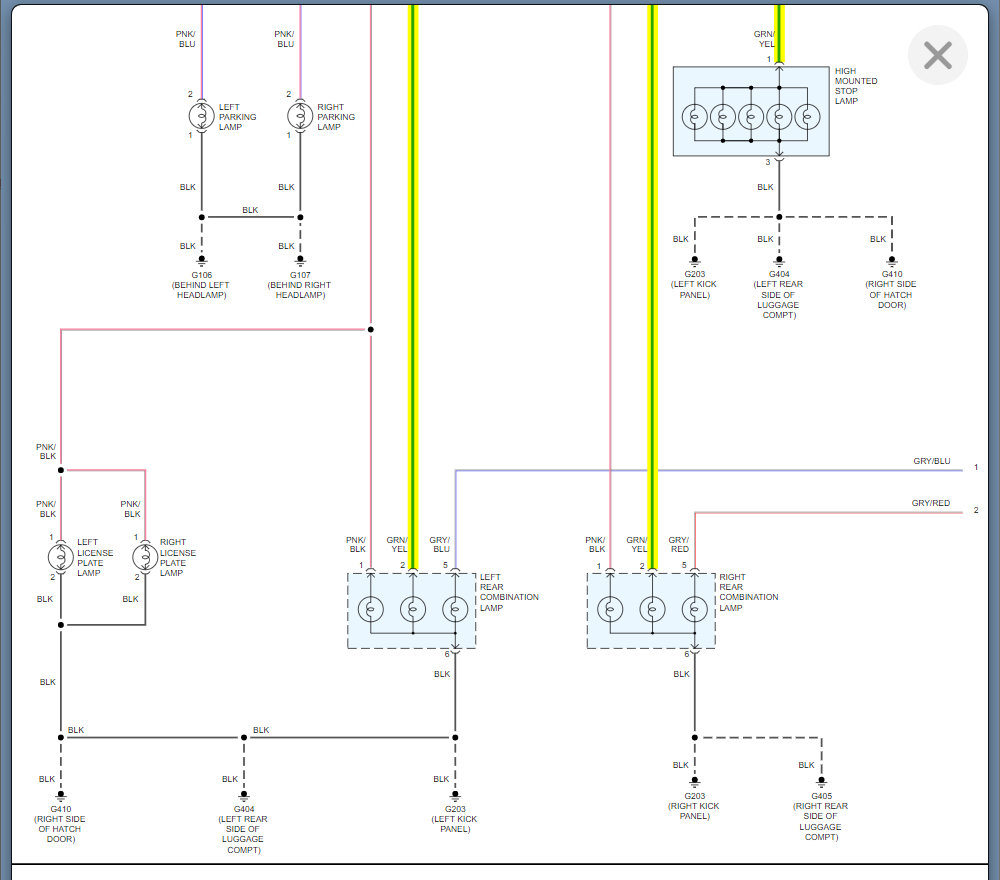
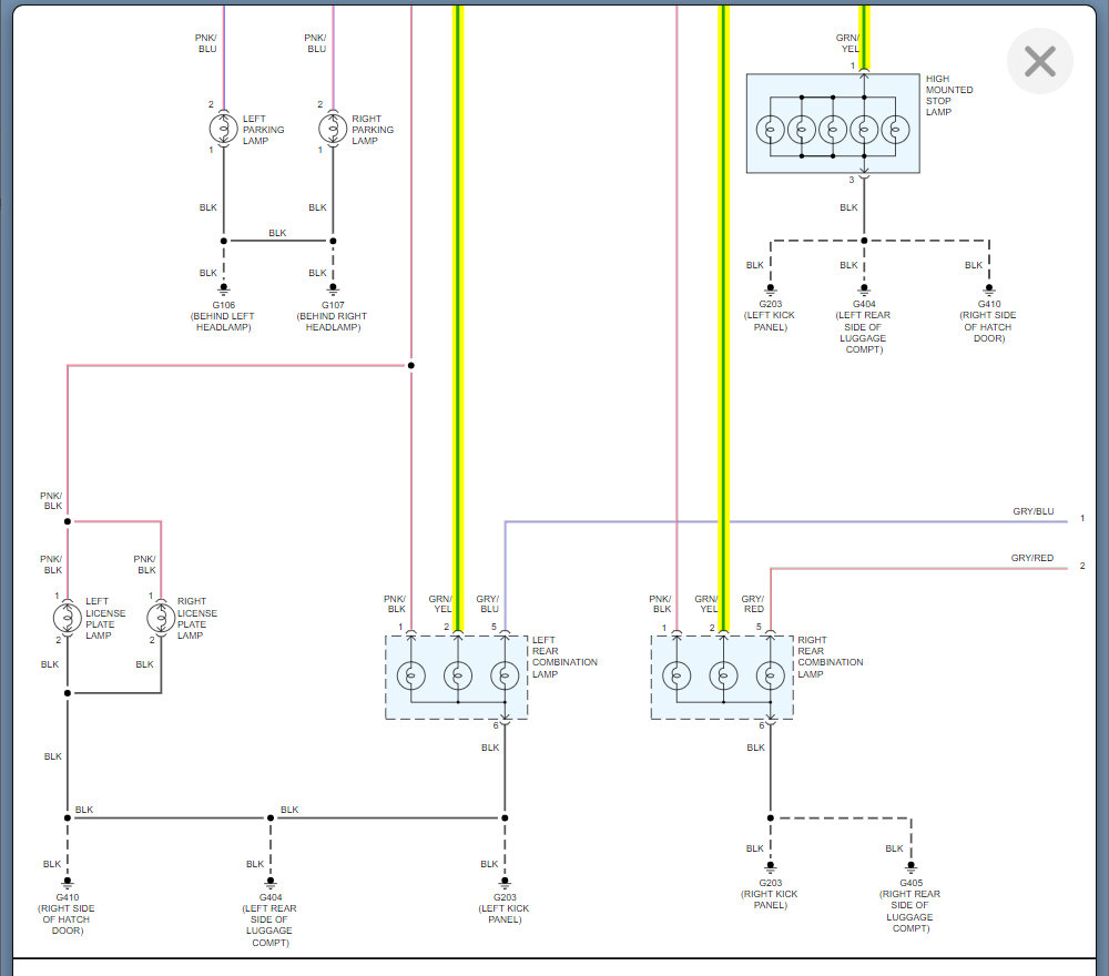
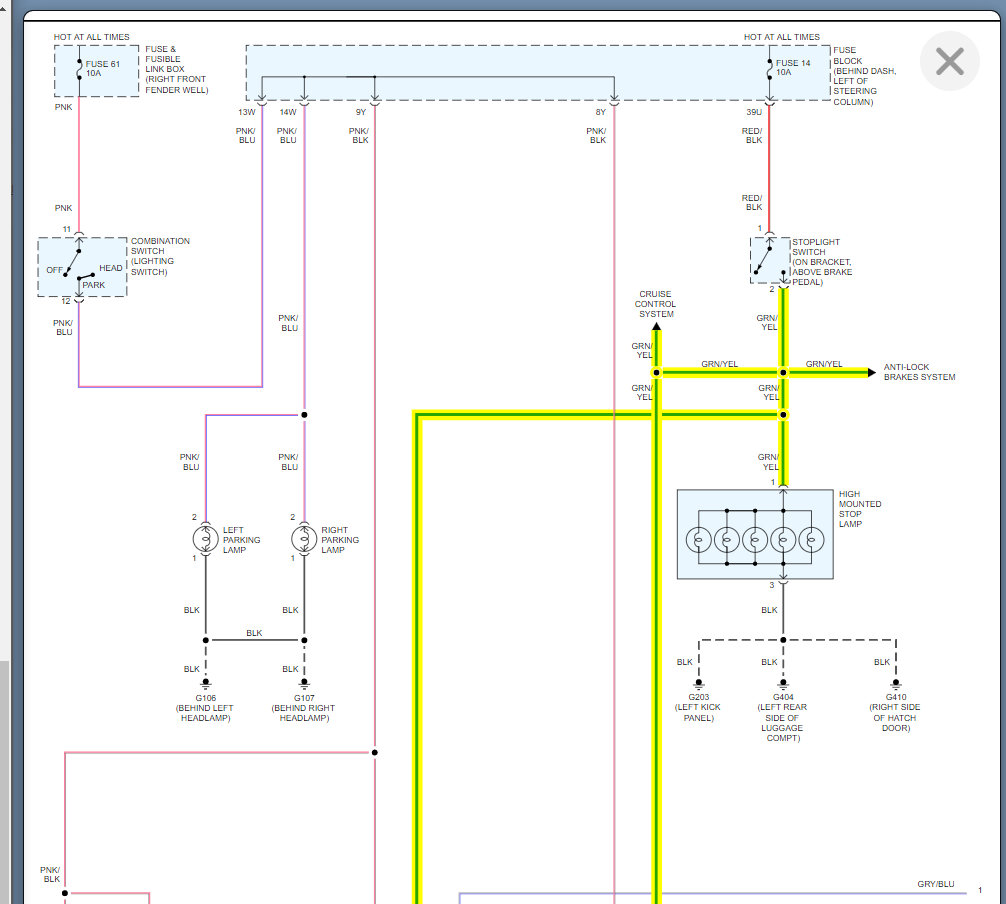
Check for a faulty brake light switch, this will be located at the top of the brake pedal under the dash. May be connected to low brake fluid warning, check fluid level and pad condition, start here.

Here are some guides that will help with the switch issue.

https://www.2carpros.com/articles/how-a-brake-light-switch-works

There is no relay in this system so if the brakes are staying on then the switch is the most likely the issue.

The only way we are going to get the brakes to stay on all the time is to have a short in the circuit or the brake switch is shorted or not adjusted properly and it is holding the switch on.

Please find the wiring diagram and switch location attached below.

Let us know if you have questions. Thanks
Was this
answer
helpful?
Yes
No
+4
Tuesday, May 14th, 2019 AT 1:03 PM (Merged)

Please login or register to post a reply.