Starter wiring diagrams

Tiny
EDFITZ
  • MEMBER
  • 1999 CHEVROLET BLAZER
  • 6 CYL
  • 4WD
  • AUTOMATIC
  • 170,000 MILES
I have a chevy blazer 1999 that will not turn over: starter is good, I can jump the post's on the starter and will turn over and starts the car. When I turn the key to the start postion the lights on the dash goes out, and will go on after I release the key. Could the key switch be bad or is the neutrul switch bad
thanks
Tuesday, March 29th, 2011 AT 2:18 PM

6 Replies

Tiny
JDL
  • MECHANIC
  • 16,098 POSTS
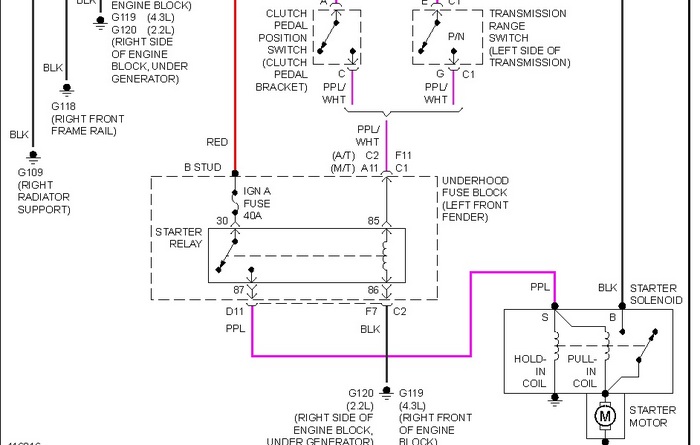
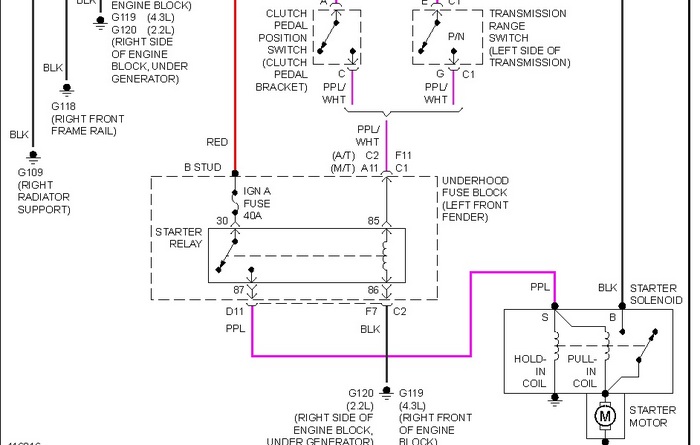
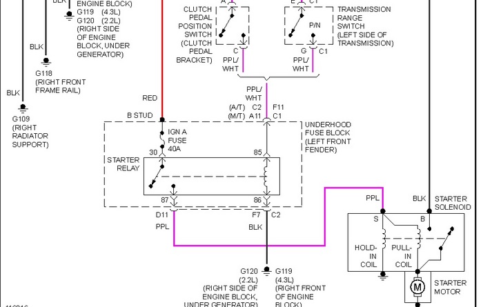
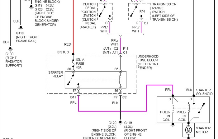
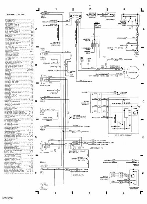
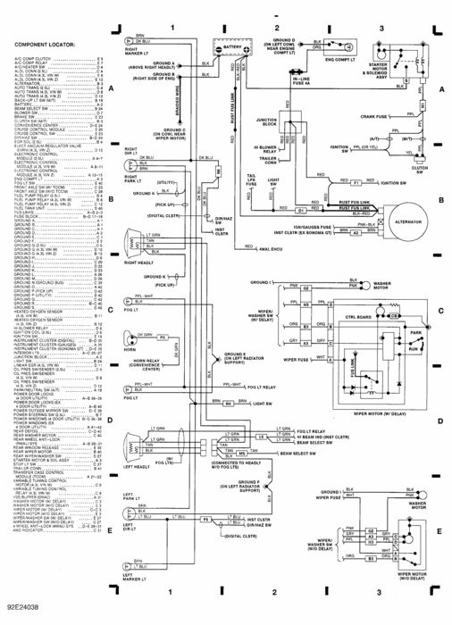
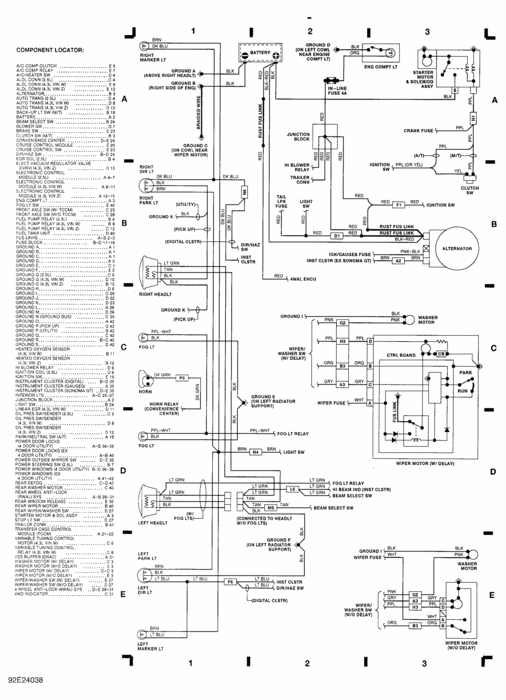
The purple wire at the starter solenoid should be hot, with key in the crank position. The neutral switch is one possibility and the starter relay is another. Check out the diagrams (Below). Please let us know what happens.
Was this
answer
helpful?
Yes
No
+1
Tuesday, March 29th, 2011 AT 4:48 PM
Tiny
CHUCKY3981
  • MEMBER
  • 4 POSTS
  • 1996 CHEVROLET BLAZER
Electrical problem
1996 Chevy Blazer 6 cyl Four Wheel Drive Automatic

there is a purple wire disconnected by the transmission/starter i don't know what its for or where it goes. the truck starts and runs fine. i don't beleave it goes to the starter or egnition


http://www.2carpros.com/forum/automotive_pictures/326768_3_1024_1.jpg

Was this
answer
helpful?
Yes
No
Thursday, January 28th, 2021 AT 9:46 AM (Merged)
Tiny
JDL
  • MECHANIC
  • 16,098 POSTS
Hello, does the vehicle crank ok? On a lot of GM vehicles there is a purple wire goes from the ignition switch to the starter solenoid. I really can't be sure from here.
Was this
answer
helpful?
Yes
No
Thursday, January 28th, 2021 AT 9:46 AM (Merged)
Tiny
CHUCKY3981
  • MEMBER
  • 4 POSTS
It starts fine not probs there it runs fine except for the fuel hose from where you put gas in is not tight on the tank and causes evap censore to trip
Was this
answer
helpful?
Yes
No
Thursday, January 28th, 2021 AT 9:46 AM (Merged)
Tiny
BHISLEY
  • MEMBER
  • 1 POST
  • 1992 CHEVROLET BLAZER
  • 300,000 MILES
The vehicle is slow cranking even with a boost. The third wire has a connector partway down that is broken up and cracking and a little further down there appears to be some type of fusible link. Not sure where it goes. Can it be bypassed or eliminated?
Was this
answer
helpful?
Yes
No
Thursday, January 28th, 2021 AT 9:46 AM (Merged)
Tiny
JACOBANDNICKOLAS
  • MECHANIC
  • 110,194 POSTS
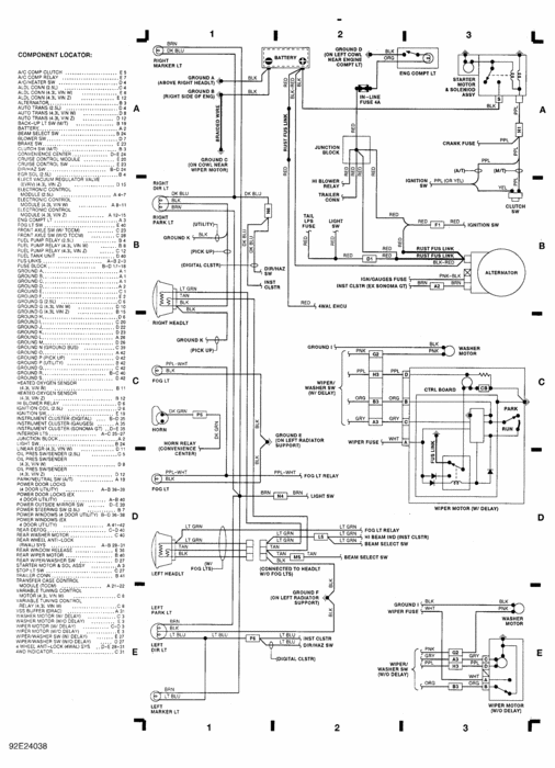
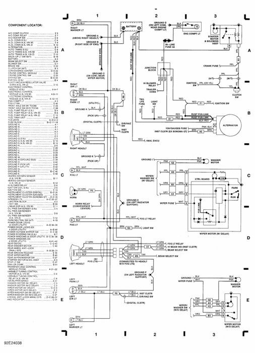
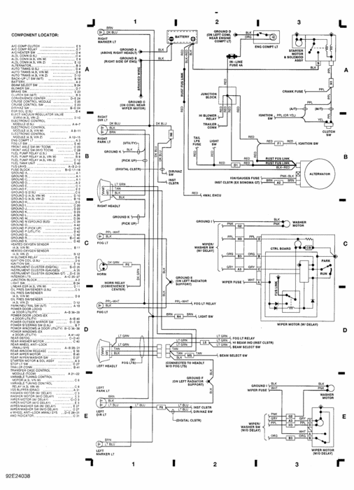
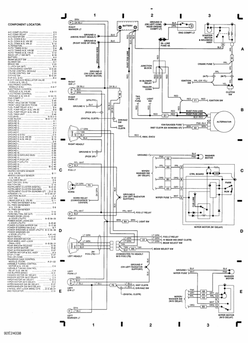
I have attached a schematic. Look at it like a map and go to section A-3 for the starter. What I see are two wires, a purple and a black one. One goes to the switch (purple) the other to the battery (black). Take a look at it and see if it helps.
Was this
answer
helpful?
Yes
No
-2
Thursday, January 28th, 2021 AT 9:46 AM (Merged)

Please login or register to post a reply.