1998 Toyota Corolla rocker arm torque specs

Tiny
CRAWFORDBRETT
  • MEMBER
  • 1998 TOYOTA COROLLA
  • 1.8L
  • 4 CYL
  • FWD
  • MANUAL
  • 111,700 MILES
There is a slight tick or rattle coming from the engine so I am going to take off my valve cover and see if they are tight but I don't know what they need to be tightened to. My torque wrench is in pounds to square inch.
Could you tell me what the torque specs are for the rocker arms. Thank you
Thursday, April 30th, 2015 AT 3:25 PM

1 Reply

Tiny
HMAC300
  • MECHANIC
  • 48,601 POSTS
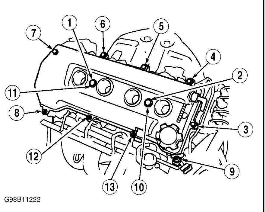
If yo have a tick it may be a valve adjustment which a pro should do or it's a worn cam lobe/lifter. However front rocker is 17 ft lbs and rest are 115 inch lbs. Per diagram. Valve 80 inch with washer and 97 without washers done in sequence. See pics.
Was this
answer
helpful?
Yes
No
Tuesday, May 5th, 2015 AT 6:09 AM

Please login or register to post a reply.