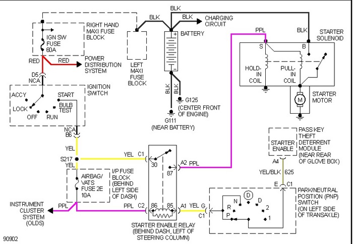
Monday, August 8th, 2011 AT 5:24 PM
I am at my wits end with this, and in need of some serious help. I have a 1998 Olds 88 that will not stay running. I have had the battery, starter, alternator tested, and they are good. I did notice a little bulging on the battery. Have changed the battery cables. Vehicle will start, but when I shut the car off and try to re-start, I have nothing. Please Help!


