Saturday, November 23rd, 2013 AT 6:19 AM
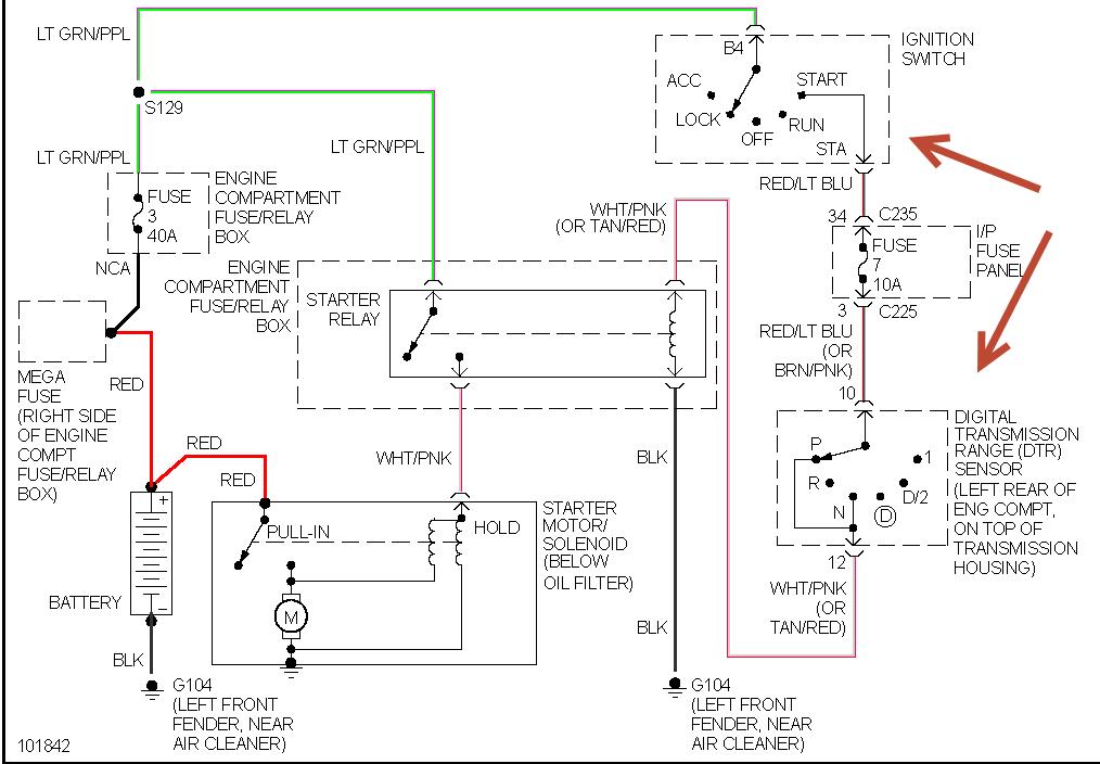
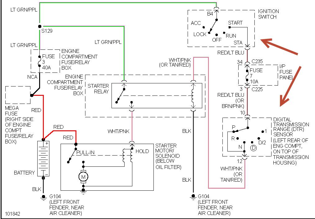
I bought the car last February. I was desperate so did not have it looked at by a professional and frankly I didn't take the time I should have either. I am moderately skilled at maintaining and servicing my own vehicles. On the 6 hour drive home from where I bought the car I noticed that it sounded like the transmission was slipping or something. I would be engaging the gas pedal to accelerate and I could hear the engine increasing its rpm but there was no drive behind the acceleration. It reminded me of sliding on a very icy patch of road. I stopped put in some transmission fluid I was about 1/2 a quart low after some extremely hard fast and long driving so I kept my ear out but didn't overly concern myself with it. I finally got her home and the next day she was fine. My friend was convinced I was imagining it due to the fact I lost my last car to a bad transmission but anyways. I drove my car quite a bit during the first 2 1/2 months, after that 2 1/2 months I began moving to a town that was 50 miles away straight up the side of a considerable gravel grade. I literally drove anywhere from 125 to 250 miles almost everyday for a month. Kids were still in school and I was packing and unpacking slowly. Moving on I would say around the first week in may or so I noticed that as I was driving down the road my cd player would cut out. I assumed it was due to the high rate of travel on a less than well maintained gravely bumpy road. Then I noticed that the fm stereo would cut out as well. The music would keep playing, so if it was a song you knew and you kept singing eventually it would pop back on sometimes after slapping the dash other times after shutting the car off and restarting and eventually it stays off more than it will pop back on. During this same stretch I started to notice that not only was my music cutting out my lights were down surging or flickering. I had the battery tested and the alternator both are great. I began having a harder and harder time starting my car. I went from having to charge/jump it which my electric jumper every few days or so if it hadn't been driven too not being able to shut my car off at the gas station unless I had a jump start secured. And now it WILL NOT start. I checked all the fuses (well the two main fuse boxes I know of are) relay 31 (blower motor relay) and 24 (starter relay and seleniod) were visibly charbroiled. I purchased new relays got home and nothing still. My next guess was the metal pieces that the relay plugs into may be bad. I borrowed a 12 amp test light and tested all the according receptors. I got a light on every single one and a beep on a few. I literally laid under the dash with my ear as close to the wiring harness up under the steering wheel to listen. Until she completely refused to start she used to make a click click click waa waa waa waaaa before she would turn over, mimicking a bad starter or alternator (which again has been tested by professionals). Now when I attempt to start my car I get one distinct click coming from between under the steering wheel and the fire wall leading to the engine compartment. I now believe it could be somewhere in the wiring harness between the ignition and the power distribution box under my hood, but I have no idea what to do next to attempt to trace the wires to the short or surge as the case maybe. Can you guide me on what to do next or confirm my diagnostic steps. I am at my end with this car I do not want to loose it but if I cant get it running by the end of next week I am going to have to do exactly that.


