I have the same problem exactly as one shown

Tiny
ANONYMOUS
  • MEMBER
  • 1998 JEEP CHEROKEE
  • 208,000 MILES
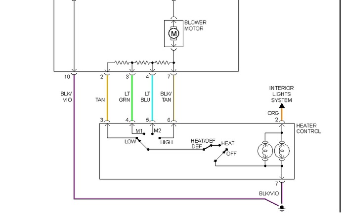
I have the same problem exactly as one shown. The heater and AC fan doesn't work. I got a wiring diagram on the internet showing the circuit to the blower motor. I have 12V to the fan motor. I have verifed the fan motor relay is operating. According to the diagram, this can only be the resistor block or the contact of the blower relay. Like the other letter you received the HBL 40 amp fuse is good but there is no voltage to the mini fuse #10 under the kick panel. I have no idea what HBL means, however in my owner's manual it shows that the 40 amp fuse is for the rear window defroster relay. On the mini fuse in the kick panel says it iis for the HBL Switch. If this has something to do with the rear window defroster, then I assume it has nothing to do with the fan circuit. All this came after the battery completely discharged over night. I traced a low resistant ground thru the IOD 40 amp fuse. While checking for the problem in the kick panel fuses, the trouble came clear, but in the process I found the HBL trouble. Now when I returned everything else to normal, I found my blower would not work. I really can't believe I suddenly had a failure of the blower circuit. If you have a clue I would sure pay for the cure. If not, send a sledge hammer.
Thanks so much. V.K. Neal
Monday, December 3rd, 2012 AT 6:52 PM

1 Reply

Tiny
JDL
  • MECHANIC
  • 16,098 POSTS
Can you use jumper wires to test the blower motor, one wire is voltage, the other is ground? Other than voltage, your blower motor is controlled on the ground side. High speed doesn't use a resistor. I looked at cherokee classic.
Was this
answer
helpful?
Yes
No
Monday, December 3rd, 2012 AT 7:37 PM

Please login or register to post a reply.