Overheating

Tiny
ROBY10
  • MEMBER
  • 1998 HONDA ACCORD
  • 6 CYL
  • FWD
Accord v6 98. When the car is not moving and the engine is turning, engine overheat, one cooling fan is working but the other not (I conect 12V to the second fan power point and the fan starts working)
is that normal?
thanks a lot from Argentina.
Monday, December 27th, 2010 AT 6:15 PM

4 Replies

Tiny
KHLOW2008
  • MECHANIC
  • 41,814 POSTS
No, it is not normal. Both fans should work together and it could be a fault with the relays, wiring or controls.

Is the coolant level correct and do you have coolant losses issues?

Which cooling fan is working and which is not?

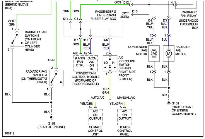
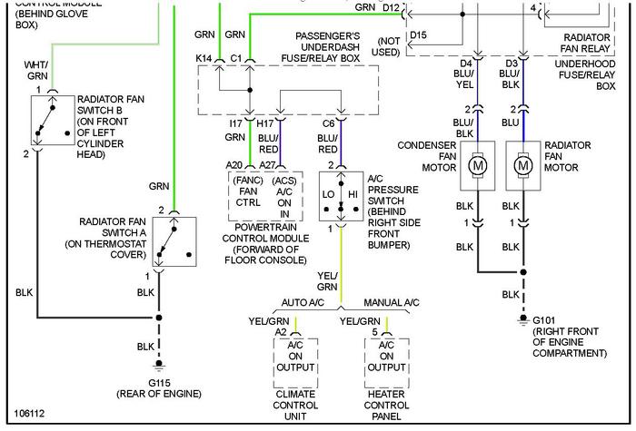
The schematics shows what to look out for.
Was this
answer
helpful?
Yes
No
Sunday, January 2nd, 2011 AT 5:46 PM
Tiny
ROBY10
  • MEMBER
  • 3 POSTS
Thanks a lot KHlow2008, with your help I´ve fixed the problem.
The condenser fan relay it´s burned.
(you realy know about cars)
Was this
answer
helpful?
Yes
No
Monday, January 3rd, 2011 AT 2:17 AM
Tiny
ROBY10
  • MEMBER
  • 3 POSTS
Thank a lot Mr. KHLow2008, with your help I fixed the problem.
The condenser fan relay it´s burned.(You really know about cars)
Was this
answer
helpful?
Yes
No
Monday, January 3rd, 2011 AT 2:28 AM
Tiny
KHLOW2008
  • MECHANIC
  • 41,814 POSTS
You're welcome.

Glad to know you have fixed the problem.

Have a nice day.
Was this
answer
helpful?
Yes
No
Monday, January 3rd, 2011 AT 3:05 PM

Please login or register to post a reply.