Friday, September 27th, 2013 AT 12:33 PM
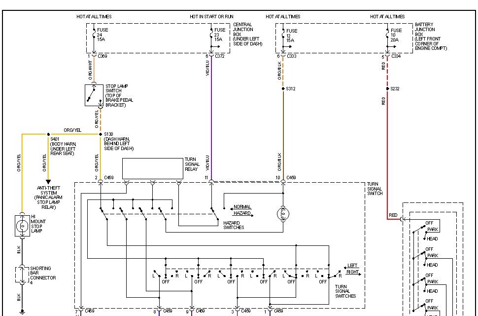
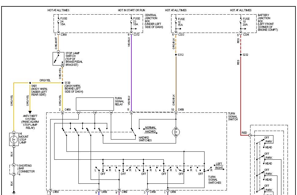
My brake lights, blinkers, hazards, horn & ac all blew out while I was driving. We went to autozone they said we needed to change the relay because we changed the fuses and they blew out right away. We couldn't find any relays that looked the same. We looked for exposed wires, most were taped by previous owners. We retaped them better and changed the fuses. Everything worked fine for a week, once again they all blew out while I was driving. What else can be an issue?



