Tuesday, February 8th, 2011 AT 1:50 AM
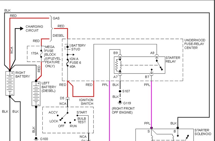
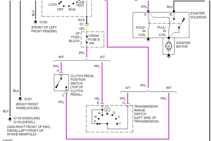
98 K3500 wouldn't start today, starter tested bad, new starter, still wouldn't start. Jiggled the relays, finally started. I did notice before it quit, the gear shift indicator light was flickering. When it wouldn't start the light stayed off in the start position, It came on after jiggling and the truck started, Now it is flickering a little as well as the ABS light on dash.



