Tuesday, February 8th, 2011 AT 4:37 AM
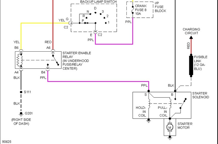
The car will not start. All the lights come on, dash, interior and head lights. The car will not turn over. It does not even try to turn over. I looked at the battery terminals and they looked very clean. The starter motor is not clicking. The car did sound like it was having trouble starting like the battery was low for the last couple of days. Could it be any fuses and where are they? I had the ignition replaced three years ago when it did not start could it be that again where the ignition is having trouble reading the key? I am a little stumped at what is wrong here, please help.



