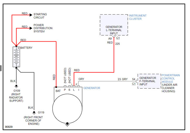
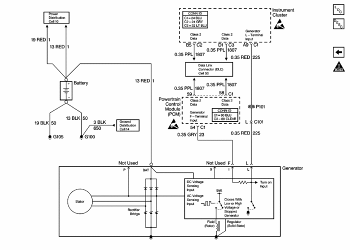
Thursday, January 12th, 2012 AT 10:26 PM
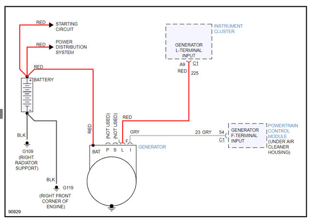
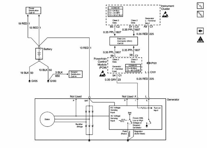
It seems to be that the connector to the alternator was yanked away for some reason. Left were two wires, I bought a new connector, which came with three wires. How do I connect the three wires to the two or three wire problem?






